日前,《民用航空招飞信息系统2023年度考生手册》发布,这标志着2023年民航招飞正式启动。
民用航空招飞信息系统将于10月28日正式开通,2023年5月31日正式关闭。各位意向考生在系统注册之前,需要先自查自身条件是否与招飞要求匹配,包括招飞体检鉴定标准、高考报考条件和民用航空背景调查要求等,这些关键信息符合与否决定了大家后续是否具备志愿填报的资格。
对于报名、预选初检、确认招飞志愿等流程有疑问?别担心,一起了解。
1、什么是民航招飞?
民航招飞是指普通高校飞行技术专业(本科)通过高考招收飞行学生。民航招收飞行学生工作由教育部和中国民用航空局统一领导,省级招办统一组织,招飞院校负责实施。
为了规范高考招生工作,更好地服务考生家长,2023年度招飞院校将继续在部分省市与航空公司合作招飞。
2、谁能参加民航招飞?
欢迎广大热爱并有志从事祖国民航事业的2023届普通高中毕业生参加民航招飞,但还需要符合高考报考条件、招飞体检鉴定标准和民用航空背景调查要求等。
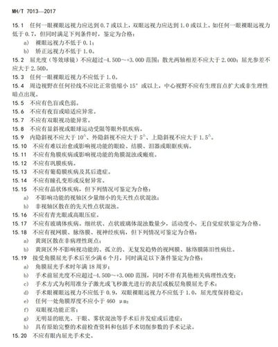
2017年公布的《民用航空招收飞行学生体检鉴定规范》(MH/T7013-2017)中,针对民航招飞的多项体检标准有所放宽,以最引人关注的“视力”要求为例——

招飞视力检查使用C视力表,与日常使用的E视力表不同,C视力表中的视标为C形字母方向,被测者需要分辨黑色C形圆环上一个小方形白色缺口的所在方向。相较于E视力表的4个方向,C视力表的开口方向多达8个,检查精度更高,同时,C视力表多方向小开口的特质对小度数散光的检测更加准确,多用于空军、民航和特殊视力检测。
除了“视力”要求之外,眼科还包括斜视、色觉等方面的要求,而外科、内科、耳鼻喉科等,也都有着各自的合格标准,大家可以参照下面表格中的内容,先对自己进行自查,符合标准后,再进行网上注册报名。

3、哪些院校实施民航招飞?
目前,经教育部批准的开设飞行技术专业(本科),并已在民航招飞系统开通账号的招飞院校有20所。其中,上海工程技术大学、中国民用航空飞行学院、北京航空航天大学、中国民航大学、南京航空航天大学等5所高校2022年在沪投放飞行技术专业招生计划,2023年在沪招飞院校及细则暂未公布,请相关考生关注。

4、如何进入招飞系统?
教育部阳光高考平台是中国民用航空招飞信息系统唯一入口!有意向考生请关注“教育部阳光高考平台民航招飞报考指南”(http://gaokao.chsi.com.cn/gkzt/mhzf)。
5、民航招飞包括哪些环节?

高考前,在招飞系统注册报名后,将按照通知要求,陆续参加预选初检、民航招飞体检鉴定、飞行职业心理学检测,确认有效招飞申请,参加民用航空背景调查等选拔流程。
高考后,根据在招飞系统上的有效招飞申请,正式填报飞行技术专业高考志愿。对高考成绩达到招飞录取分数线以上的考生,按学生高考志愿和高考成绩,由招飞院校根据招生计划,择优录取。
入校报到后,还需要参加招飞体检入校复查,合格的方可注册获得学籍,并继续参加飞行技术专业的学习与训练。

6、如何填报招飞申请组合?
招飞志愿有两大组成要素:招飞院校+送培单位,每位考生都需要在系统中以组合的形式进行填报。
例如在上海生源地招飞的有:中国民用航空飞行学院(A)、上海工程技术大学(B),送培单位有:中国民用航空飞行学院(A)、上海工程技术大学(B)、中国国际航空公司(C)、中国东方航空公司(D)、中国南方航空公司(E)、除三大航以外的其他中小航空公司(F),则上海考生可填报的志愿组合为“A+A”(注意:此类前后两个为同一个学校的志愿组合一般是指该学校受其他中小航空公司委托进行招飞。“A+A”的志愿组合实际为“A+F”,但由于系统设置的关系,中小航空公司不会体现在招飞志愿中,只会以“A+A”体现。)、“A+C”、“A+D”、“A+E”、“B+C”、“B+D”、“B+E”中的若干或全部。
其中,在系统中,考生如选择招飞院校作为送培单位,那么前面的招飞院校也只能是作为送培单位的同一个院校,也就是说,我们不能填报“中国民用航空飞行学院(A)+上海工程技术大学(B)”或“上海工程技术大学(B)+中国民用航空飞行学院(A)”,只能填报“中国民用航空飞行学院(A)+中国民用航空飞行学院(A),学成后,如招飞院校有培养飞行教员的计划,可能会留在A院校做一名光荣的飞行教员,如无计划则分配至委培的其他中小航空公司。
招飞申请组合在有效申请达到2个之前,或心理测试复测不合格之前均可增加。需注意的是,同样的志愿组合能且仅能填报一次,如果大家已经填报了某一志愿组合,在后续的流程中,无论该志愿组合是否能成为有效招飞志愿,都不能再次添加这一志愿组合。我们可以删除处于报名状态(未进行初检)的志愿组合,但已经显示“合格”“不合格”“审核中”状态的志愿组合不得删除。

温馨提醒
以上示例,仅仅是举例,不代表真实的填报选项。在实际填报过程中,以系统内的选项为准,所有送培单位下拉列表出现的志愿选项,考生均可报考。
填报示意图

送培单位为【院校】代表该院校招收留校飞行教员(或学成后进入除三大航以外的其他中小航空公司),为【三大航(自招)】代表该单位获得该院校的授权委托开展招飞,为【送培单位(合作)】代表该单位和招飞院校合作招飞。
7、什么是有效招飞志愿?与高考志愿有什么关系?
在上面一个问题中,我们提到的志愿组合填报仅仅是招飞志愿填报的初级阶段,这些志愿必须经过确认,升级为有效招飞志愿后,才有进一步实现航空梦的可能。
志愿组合填报完成,经初检、体检、心理测试,全部都合格后,考生就可以进入确认有效招飞志愿阶段(注意:请不要在未填报某一志愿组合或未通过某一志愿组合的初检就参加该志愿组合的体检),确认有效招飞志愿的时间为2023年2月1日至各送培单位自行设定的截止日期。请务必在参加背景调查之前登陆系统对相应的申请组合进行确认!
考生需要在系统中进行选择,至多有2个志愿组合可以参加送培单位的背景调查。经调查合格的志愿组合,将成为有效招飞志愿。

请注意,有效招飞志愿最多2个(也可以是1个或0个),一旦选择、不能更改!一旦有效招飞志愿确认,即可据此填报该招飞院校飞行技术专业(本科)的高考志愿!
如考生所报院校不在“有效招飞申请”范围内的,招飞院校不予录取。这意味着考生在高考前就须提前确定了飞行技术专业的高考志愿范围,即招飞系统的有效招飞申请。
举个例子:
考生在招飞信息系统上的有效招飞志愿为“中国民用航空飞行学院-中国东方航空公司”以及“中国民用航空飞行学院-中国南方航空公司”,那么在秋季高考志愿填报时只能填写这两个志愿,如填写“北京航空航天大学-中国东方航空公司”,则这个高考志愿无效。
招飞系统中的2个有效招飞志愿没有先后、主次之分,志愿录取取决于在高考志愿的填报顺序以及高考成绩。
我们在填报“招飞院校+送培单位”的志愿组合时,须选择是否服从“院校内送培单位间调剂”。
如果选择了“服从调剂”,且高考分数达到民航招飞最低录取控制分数线(即最低招飞线),那么即便考生选择的送培单位在当地招飞计划已录满,则考生仍可能被该招飞院校的其他合作送培单位录取;如选择“不服从调剂”,则不会有这样的机会。调剂一般也要满足学生的体检、政审是否符合调剂公司的要求。
具体录取规则由生源地省级招办或考试院确定。
9、哪些招飞选拔环节的哪种结论会共享?
初检:“合格”、“不合格”,均不共享;
体检:“合格”、“不合格”、“未完成”、“未参加”、“待结论”,其中“合格”结论共享给其他“未完成”、“未参加”、“待结论”的申请组合;
心理测试:“合格”、“不合格”,均共享;
背景调查:“合格”、“不合格”,均不共享;
(注意,这里的结论共享特指申请组合之间共享。)
10、哪里可以获取更多民航招飞有效信息?
所有招飞相关的信息将会发布在教育部阳光高考平台、民航招飞系统、有关省级招办和考试院、招飞院校、航空公司的官方网站上,其他信息来源请仔细甄别、谨慎采纳。
图片
提醒
1、请由本人注册2023民航招飞系统,注意不要填错注册信息!为保证选拔结果准确,已填报志愿后,注册关键信息不得修改、删除或撤回!
2、报名后,请密切关注系统中的状态,保持注册电话号码畅通,有疑问可联系相关招飞主管,联系方式在招飞系统里可查!
3、确认体检安排后请不要无故爽约,在体检中途无故中断也不可取!
4、请不要轻易与任何单位签订承诺书,线下确认的有效招飞志愿须与招飞系统有效招飞志愿一致!
5.一定不要相信任何人对高考录取的任何承诺!
内容来源:“上海高招发布(gaozhaozhoukan)”
