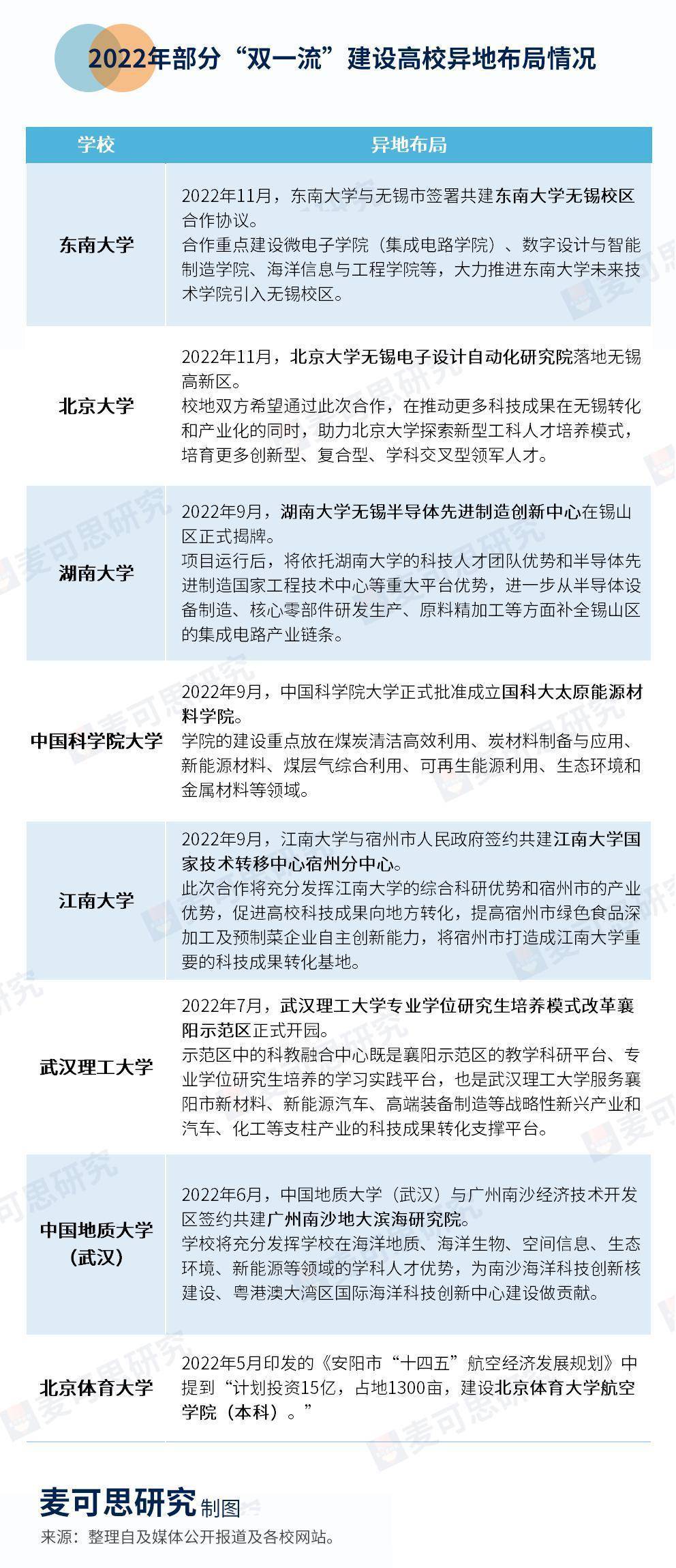
2022年5月,河南省安阳市人民政府印发《安阳市“十四五”航空经济发展规划》,其中提到“计划投资15亿,占地1300亩,建设北京体育大学航空学院(本科)”,引发广泛关注。
一所北京“双一流”建设高校要落户河南安阳了?
北体大航空学院,要来了?
我们了解河南安阳,可能更多缘于它是世界文化遗产殷墟所在地。其实这座城市还具有非常深厚的航空文化底蕴,不仅有世界一流的林虑山国际滑翔基地,还有创建于1955年,直属于国家体育总局的安阳航空运动学校(以下简称“安阳航校”)。
据媒体报道,早在2010年,安阳就依托得天独厚的航空运动资源,做出要打造“航空运动之都”的战略决策,并将航空运动人才培养等作为打造“航空运动之都”的重要内容,提出筹建“中国航空运动大学”的构想。
2017年,安阳与安阳航校签署安阳航校整体迁建合作计划,准备筹建中国航空运动学院。该学院将成为国内首个具有学历教育资质的航空运动培训机构,在专业设置上突出航空运动特色。
不过在最新发布的《安阳市“十四五”航空经济发展规划》中,已没有“中国航空运动学院”的消息。关于高等教育的内容只提到建设北京体育大学航空学院(本科),并将其归为“航空教育重大项目”。
因此被列入规划的北京体育大学航空学院是否亦将聚焦航空运动,以及相应配套服务专业的人才培养,还有待消息的持续跟进。
若项目最终落地成功,那么助力安阳航空经济发展一定是这次校地“牵手”的重要底色。
异地布局瞄准地方特色产业经济
曾几何时,经济发达城市通过给钱、给地、给政策,打响“高校争夺战”。
但近年来我们越来越多看到,知名高校在异地布局中,将目光锁定在地方特色产业经济上。
地处江苏省南部的无锡市被誉为中国集成电路产业人才的“黄埔军校”。它也是近年来与“双一流”高校频繁牵手的城市之一。
2022年11月,东南大学与无锡市签署共建东南大学无锡校区合作协议,合作将重点放在建设微电子学院(集成电路学院)、数字设计与智能制造学院、海洋信息与工程学院等,大力推进东南大学未来技术学院引入无锡校区,建成涵盖本、硕、博的完整人才培养体系,促进科产教融合、产学研合作。
而就在不久前,北京大学无锡电子设计自动化研究院也落地无锡高新区。校地双方希望通过此次合作,在推动更多科技成果在无锡转化和产业化的同时,助力北京大学探索新型工科人才培养模式,培育更多创新型、复合型、学科交叉型领军人才。
无锡下属的锡山区,则因其良好的集成电路上下游产业链,吸引了湖南大学异地布局。
湖南大学在半导体先进制造领域实力强劲。2022年9月,湖南大学无锡半导体先进制造创新中心在锡山区正式揭牌。此项目将依托湖南大学的科技人才团队优势和半导体先进制造国家工程技术中心等重大平台优势,补全锡山区的集成电路产业链条;同时也将为促进湖南大学的先进科研成果进行技术转化、工程化开发和测试试验创造有利条件。
此外,武汉理工大学携手襄阳市共建专业学位研究生培养模式改革襄阳示范区,在服务襄阳新材料、新能源汽车、高端装备制造等战略性新兴产业和汽车、化工等支柱产业的科技成果转化的同时,探索建设专业学位研究生培养新模式、实践培养的新方法;江南大学与宿州签约共建江南大学国家技术转移中心宿州分中心,旨在提高宿州市绿色食品深加工及预制菜企业自主创新能力,将宿州市打造成江南大学重要的科技成果转化基地,也都是近一年来“双一流”建设高校与地方城市因特色产业经济携手共建的实例。
可见高校异地布局虽然采取的方式不同——有的进行本科生、研究生层次教育,有的仅创建研究院,聚焦科学研究,没有实际教学行为,但只要高校学科优势与地方产业经济优势相契合,产研结合、合作共赢就成为校地牵手的“主旋律”。
产业资源带动科研创新
对于地方产业来说,携手大院大所是提升创新能力、转化科技创新成果的关键举措。对高校而言,依托地方的产业经济优势也带动了自身学科建设和科研创新。
中国科学院大学是一所以科教融合为办学模式、研究生教育为办学主体的创新型大学。
2022年9月,中国科学院大学正式批准成立国科大太原能源材料学院,由中国科学院大学、太原市人民政府、中国科学院山西煤炭化学研究所、中北大学四方参与共建。
众所周知,太原是我国重要的能源、重工业基地之一。国科大太原能源材料学院的建设就将重点放在了在煤炭清洁高效利用、炭材料制备与应用、新能源材料、煤层气综合利用、可再生能源利用、生态环境和金属材料等领域,希望通过人才培养带动学科建设、科学研究和技术创新。
据报道,国科大太原能源材料学院初步设立能源、材料、资源与环境、碳中和未来技术四个教学系,以及煤炭高效低碳利用、炭基新材料、氢能与燃料电池、污染物资源化利用四个实验室,力争到2025年,在学研究生规模达到1000人,授课教师达到500人。
中国地质大学(武汉)(武汉)为高质量发展涉海学科,则把目光投向了广州南沙。今年6月,学校与广州南沙经济技术开发区管理委员会签约共建广州南沙地大滨海研究院。
中国地质大学(武汉)(武汉)在2016年成立海洋学院,大力发展涉海学科,构建了“本-硕-博”完整的涉海学科专业人才培养体系。学校表示,通过研究院的建设,学校将在推动传统海洋产业转型升级和壮大新兴海洋产业上下功夫,充分发挥学校在海洋地质、海洋生物、空间信息、生态环境、新能源等领域的学科人才优势,同时也为南沙海洋科技创新核建设、粤港澳大湾区国际海洋科技创新中心建设做贡献。

一个产业的发展壮大需要人才作为支撑。
当高校以助力地方特色产业经济发展为驱动与城市牵手,不仅意味着高校在地理位置上和城市有了联系,更重要的是高校进入到城市产业发展的配套体系中。
所以在追求共赢的合作中,强化校地双方学科、产业的匹配对接,才可能强强联合,产生“1+1>2”的效果。



