1.甘肃省2020年普通高考何时开始报名?
答:甘肃省2020年普通高考报名于2019年11月1日至9日进行。省教育考试院提醒广大考生一定要在规定的时间内报名,逾期将不予报名;特别是在外地培训的艺术类、体育类及其他在外地的考生,应及时和学籍所在学校或户籍所在地县(区)教育考试招生机构联系,按时参加报名。
2.甘肃省高考报名对报名地点有何规定?
答:(1)我省范围内的普通高中应届毕业生在学籍所在学校集体报名;(2)普通高中往届生必须回户籍所在地县(区)教育考试招生机构或考试招生机构指定报名点报名;(3)具有同等学力的考生、社会青年及现役军人等在户籍所在县(区)教育考试招生机构或指定报名点报名;(4)甘肃省内中职学校(指普通中专、中等师范、职业中专、职业高中、成人中专、技工学校就读的)应届毕业生,在学籍所在学校集体报名;(5)在外省中职学校(指普通中专、中等师范、职业中专、职业高中、成人中专、技工学校就读的)应届毕业生,具有我省户籍(即出生后首次申报户口在甘肃且未迁转),按同等学力参加普通高考报名。(6)非我省户籍但具有我省学籍的中职生符合进城务工随迁子女条件的,可按进城务工随迁子女身份报考中职生对口升学考试或按同等学力报考普通高考。(7)符合政策规定报考国家专项、地方专项、高校专项、精准扶贫专项、革命老区专项、民族专项、农村医疗专项等专项计划和拟享受高考加分中对户籍及民族成份有要求的项目的考生,必须回户籍所在县(区)报名。不回户籍地报名的不得报考相关专项计划或不享受任何照顾政策。
3.2020年甘肃省高考报名的考试类型有哪些?
答:有全国统考、中职生对口升学考试招生两项。
4.2020年甘肃省普通高考报名的科类有哪些?
答:(1)普通高考的科类有:文史类、体育文、艺术文;理工类、体育理、艺术理六类。考生应根据自己的情况选报其中一类
(2)中职生对口升学考试按专业类别分农林牧渔类、医药卫生类、工业类、土木水利类、信息技术类、财经商贸类、旅游服务类、教育与文化艺术类等8类。
5.艺术、体育类考生怎样报名?
答:艺术、体育类考生报名分文化课统考报名和专业课报名。文化课统考报名同其他科类考生一样在2019年11月1日至9日进行,专业课统考采用网上报名、网上缴费、网上打印《报名登记表》、网上进行考务安排等。具体时间如下:2019年11月22日8:00至11月30日18:00,考生登录甘肃省教育考试院网站(http://www.ganseea.cn或http://art.ganseea.cn),根据网站提示进行报名并在线缴费。
6.2020年甘肃省普通高考报考条件有哪些?
答:(1)具有甘肃省户籍,出生后首次申报户口登记在甘肃(即身份证号码前两位为62),且户籍从未办理过外省迁移手续。
(2)凡参加2020年普通高校招生考试报名的考生须符合《报名工作规定》中的相关报名条件。
(3)户籍从外省迁入我省的考生,须符合以下要求:
考生户籍迁入我省三年以上(含三年),其父亲或母亲或法定监护人具有当地户籍;且考生本人具有我省高中阶段连续三年学籍(时间计算到高考当年8月31日)并实际就读的。
(4)进城务工人员随迁子女参加我省普通高考按照《关于做好进城务工人员随迁子女接受义务教育后在我省参加升学考试工作的实施方案(试行)》(甘教厅〔2012〕216号)执行。在进城务工人员具有合法稳定职业、合法稳定住所(含租赁)并按照国家规定参加社会保险等前提下:进城务工人员随迁子女具有我省高中连续三年完整学籍并实际就读的,可在我省报名参加普通高考。
(5)应届中职生可按照考试类型参加中职生对口升学考试或全国统考;往届中职生仅可按同等学力等资格条件参加全国统考。
报名参加2020年中职生对口升学考试的考生须为在甘肃省内普通中专(含中师)、职业中专(职业高中)、成人中专、技工学校就读的应届毕业生。具有我省户籍(即出生后首次申报户口在甘肃且未迁转),但中职学籍不在我省的,可按同等学力参加普通高考报名。非我省户籍但具有我省学籍的中职生,且符合进城务工随迁子女条件的,可报考中职生对口升学考试或按同等学力报考普通高考。
7.哪些考生不能报名参加高考报名?
答:根据教育部相关文件规定,下列人员不得报名:
(1)具有高等学历教育资格的高校在校生;或已被高等学校录取并被保留入学资格的学生;
(2)高级中等教育学校非应届毕业的在校生(报考少年班除外);
(3)在高级中等教育阶段非应届毕业年份以弄虚作假手段报名并违规参加普通高校招生考试(包括全国统考、省级统考和高校单独组织的招生考试,以下简称高校招生考试)的应届毕业生;
(4)因违反国家教育考试规定,被给予暂停参加高校招生考试处理且在停考期内的考生;
(5)因触犯刑法已被有关部门采取强制措施或正在服刑者;
(6)思想政治品德考核不过关者。
8.考生报名时须填写哪些表格?
答:(1)所有报名考生都必须填写《甘肃省普通高校招生考生报名登记表》和《甘肃省普通高校招生考生报名资格审查表》。
(2)非我省户籍进城务工人员随迁子女还须填写《非甘肃省户籍进城务工人员随迁子女高考报名资格审查表》。
9.报名时填写的表格需要哪些部门审核?要求是什么?
答:(1)《甘肃省普通高校招生考生报名登记表》,须考生本人填写,本人签名确认后,交班主任进行思想品德评价,并签名即可。
(2)考生领取《甘肃省普通高校招生考生报名资格审查表》后,须仔细阅读表格最下面的“考生承诺”,对照身份证、户口本等相关证件,认真填写所有信息,并交家长再次核对所有信息,无误后考生本人和父母或监护人在“考生承诺”栏内签名确认。
(3)考生或家长持户口本、考生身份证和《甘肃省普通高校招生考生报名资格审查表》到户籍所在辖区派出所审核户籍,由派出所户籍民警在“派出所意见”栏加注审核意见,审核人签名并加盖派出所印章。
(4)派出所审核完成后,将《甘肃省普通高校招生考生报名登记表》和《甘肃省普通高校招生考生报名资格审查表》交班主任汇总后,学校集体进行学籍审核。
(5)往届生报名时,如报名地与前一年相同,县(区)教育考试招生机构在以前已经采集过考生信息且能够有效证明往届生相关信息的,可不再强制要求考生在资格审查表相关审核栏盖章。
(6)非我省户籍进城务工人员随迁子女填写的《非甘肃省户籍进城务工人员随迁子女高考报名资格审查表》在完成学籍审核、现居住地社区审核后,拿此表到户籍所在地的县(区)教育考试招生机构和派出所审核盖章,最后交班主任备查。
10.2020年高考报名的具体流程是怎样的?
答:2020年甘肃省高考报名继续采取网上报名和现场确认方式。具体报名操作如下:
一是考生须在11月1日-9日自行上网登录甘肃省教育考试院(www.ganseea.cn)网站,网上填写个人报名和资格审查表信息。
省考试院提醒广大考生,在校学生建议到学校微机室上网报名,尽量避免到网吧或其他公共场合上网报名,防止个人信息泄露,被不法分子盗取而造成不必要的麻烦。
二是按照报名学校或报名点的要求,采集数码照片,确认个人信息,要求考生确认报名信息时,必须认真核对自己上网报名时所填写的信息,确保准确无误,核对无误后,在打印的报名表和资格审查表上签名,交报名学校备查。如果考生自己录入错误,且核对时未发现错误,造成的一切后果由考生本人承担。
11.填写、核对报名信息时有哪些注意事项?
答:核对报名信息和采集照片是同时进行的。首先,自己把好第一关,即:信息填写、录入关,考生在网上填写个人信息时,要细致、认真,并对其真实性负责。报名表和资格审查表上面的姓名(个别考生学籍系统上的姓名和户口本或身份证不一致时,按户口本或身份证姓名填报)、身份证号、性别、报考类别、报考科类、考生类别、学籍辅号、联系电话、家庭住址、户别、户号等等的所有信息必须准确,记不清楚的,查看相关证件的原件,如身份证号、学籍辅号、户别、户号等;其次把好核对关,采集照片后,工作人员会打印报名表和资格审查表,拿到表后,对报名表和资格审查表上面的所有信息逐一对照证件原件仔细检查、核对,切记不能马虎或自以为是,认为只须签字即可,若出现错误,后果自负。第三,检查打印出的报名表上的考生照片是否为本人。如果不是,立即要求工作人员重新采集、打印。
12.报名收费依据是什么?
答:所有报名考生的报考费用严格按照《关于大中专院校招生报名考试费等收费标准的批复》(甘发改收费〔2010〕1915号)执行。
13.报名时需要提交哪些材料?
答:(1)考生报名时须提供二代身份证、户口本等;(2)高中阶段往届生(报括普通高中、普通中专、中等师范、职业中专、职业高中、成人中专、技工学校等的毕业生)需提供毕业证;(3)初中毕业(肄业)满三年(截至2020年7月)视同同等学力的考生,报名前本人出具同等学力书面说明及初中毕业证,经户籍所在县(区)教育行政部门审核同意即可;(4)随外出务工父母在外省就读的,提供就读省份县(区)级教育行政部门出具的高级中等教育阶段学籍证明材料等;(5)非我省户籍进城务工人员随迁子女考生还需提供父母从业证明、住房证明、社保缴纳证明等,复读的还需提供由复读学校出具的在我省实际复读的证明,在外省复读的不得在我省参加普通高考;(6)残疾考生报名时,除提供规定证件外,还需提供《中华人民共和国残疾人证》。
14.考生提供的报名材料有什么要求?
答:考生报名时提供的相关材料必须真实有效,如有弄虚作假,将依据国家有关法规进行处理。
15.未能及时提供报名所需相关证件或证明材料的考生,如何报名?
答:如身份证丢失或报名期间确实无法及时办理正式身份证的考生,可到户籍所在派出所开具带数码打印照片的户籍证明(或临时身份证)参加报名,考试时必须使用正式身份证。对于未能及时提供报名所需相关证明材料的考生,根据实际情况县区招生考试机构可让考生先报名,再提供相应的证明材料,以免错过报名时限;对于审查过程中不能确定考生资格的,可要求考生进一步提供规定以外其他相关证明材料。
16.港、澳、台籍考生、外国侨民等凭哪些证件办理报名手续?
答:港、澳、台籍考生、外国侨民等没有中华人民共和国居民身份证的考生,应持有公安机关签发的有效证件,在居住地办理报名手续。
17.采集数码照片时有什么要求?
答:(1)背景:选用白色,应均匀无渐变,不得有阴影、其他人或物体。
(2)人物姿态与表情:坐姿端正,表情自然,双眼自然睁开并平视,耳朵对称,左右肩膀平衡,嘴唇自然闭合。
(3)眼镜:常戴眼镜者应佩戴眼镜,但不得戴有色(含隐形)眼镜,镜框不得遮挡眼睛,眼镜不能有反光。
(4)佩饰及遮挡物:不得使用头部覆盖物。不得佩戴耳环、项链等饰品。头发不得遮挡眉毛、眼睛和耳朵。不得化妆。
(5)衣着:应与背景色(白色)区分明显。
(6)照明光线:照明光线均匀,脸部曝光均匀,无明显可见或不对称的高光、光斑,无红眼。
(7)现场采集的数码照片要真实表达考生本人相貌。禁止对图像整体或局部进行镜像、旋转等变换操作。不得对人像特征(如伤疤、痣、发型等)进行技术处理。
18.甘肃省2020年高考报名政策和往年相比有哪些变化?
答:(1)增加了初中毕业满三年即可认定为具备同等学力,可以报名参加高考的规定:“同等学力认定,初中毕业(肄业)满三年(截至2020年7月)可以认定为同等学力”,报名前本人出具同等学力书面说明,户籍所在县(区)教育行政部门审核同意。”
(2)明确了我省户籍学生随外出务工父母在外地学习的考生,如果不符合外省报考条件,可以回我省报名,具体要求是:“具有甘肃省户籍,出生后首次申报户口登记在甘肃(即身份证号码前两位为62),且户籍从未办理过外省迁移手续,报名者持相关人员户籍、就读省份高级中等教育阶段学籍等材料”到户籍所在地教育考试招生机构申请报名。
(3)明确进城务工人员随迁子女参加普通高考的必须具备的条件:“合法稳定职业、合法稳定住所(含租赁)社会保险等前提下,且具有我省高中连续三年完整学籍并实际就读”。
(4)外省进城务工人员随迁子女往届生在外省复读不得在我省报考:“往届随迁子女考生报名时上一年资格审核有效,且能提供由复读学校出具的在我省实际复读的有效证明,可到学籍地县(区)教育考试招生机构继续报考。在外省复读的不得在我省参加普通高考”。
(5)明确规定了外省户籍迁入我省的考生,不属于外来务工人员随迁子女,可以在户籍和学籍所在地报名参加高考,但是,必须符合下列条件:“考生户籍迁入我省三年以上(含三年),其父亲或母亲或法定监护人具有当地户籍;且考生本人具有我省高中阶段连续三年学籍(时间计算到高考当年8月31日)并实际就读的”。
(6)明确中职生可以报普通高考,也可报对口升学考试:“应届中职生可按照考试类型参加中职生对口升学考试或全国统考;往届中职生仅可按同等学力等资格条件参加全国统考;中职学籍不在我省的,可按同等学力参加普通高考报名。非我省户籍但具有我省学籍的中职生,且符合进城务工随迁子女条件的,可报考中职生对口升学考试或按同等学力报考普通高考”。
(7)提高了采集考生数码照片的要求。对背景、人物姿态与表情、佩饰、衣着、照明光线、照片像素、分辨率、格式等提出了具体、详细的要求。
19、甘肃省2020年艺术类专业课考试有哪些变化?
一是划定艺术类专业统一考试合格线。自2020年起,全省艺术类专业统考结束后,划定各专业统考合格线,与统考成绩同时公布。考生统考合格后才能参加相应专业校考。
二是规范和减少艺术类专业校考。艺术类专业考试分为省级统考和校考。省级统考未涵盖的艺术类专业,高校可组织校考”。除经教育部批准的部分独立设置的本科艺术院校(含部分艺术类本科专业参照执行的少数高校)(以下简称“独立设置艺术院校”)外,其余院校原则上不再组织校考。除美术与设计学类专业外,省外本科层次非独立设置艺术院校中的公办院校和经教育部审批同意跨省组织校考的民办院校、独立学院若有充足理由确有必要补充考核时,应向甘肃省教育考试院申请,经同意后面向统考合格生源组织校考,申请在我省设点的院校在我省投放的各类别招生计划均不得少于10人(分音乐学类、舞蹈学类、戏剧与影视学类)。省级统考未涵盖的艺术类专业,省外本科层次非独立设置艺术院校中的公办院校和经教育部审批同意跨省组织校考的民办院校、独立学院可向甘肃省教育考试院申请,经同意后可组织校考。高职(专科)院校不得组织校考。
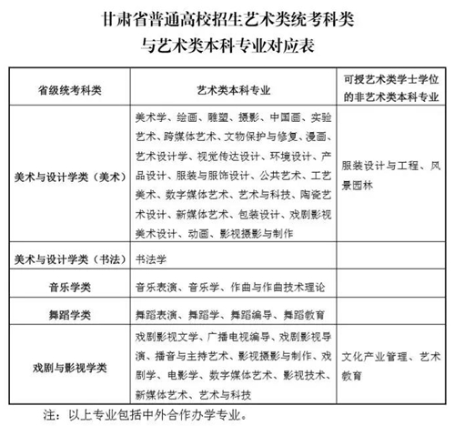
20.我省艺术类专业统考涵盖哪些专业?
我省普通高校招生艺术类统考科类与艺术类本科专业对应表:

再次提醒艺术类考生务必注意艺考新变化:
(1)考生统考合格后才能参加相应专业校考,在对照表中未列出的专业,考生参加校考时无统考合格要求。
(2)若院校校考专业名称与附件中所列专业一致,但考试内容与我省统考考试内容完全不一致时,院校可向甘肃省教育考试院申请免除统考合格要求,经审批同意后可对参加该专业校考的考生不作合格要求。



