欢迎访问志愿传奇

距离2026年高考185

一个时代有一个时代的问题,一代人有一代人的使命,虽然我们已走过万水千山,但仍需要不断跋山涉水。——【使命感,奋斗】

您所在的位置: 新考网(原中国大学在线)>>政治 > 正文内容

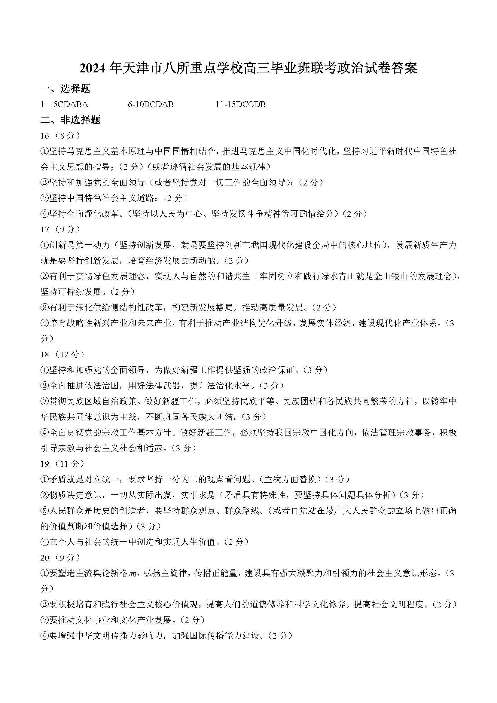
天津市八所重点学校2024届高三上学期期末联考政治试题与答案

作者:新考网  时间: 2024-03-14


加入家长群

QQ扫一扫,加入家长群

关注我们

关注微信公众号,了解最新精彩内容

关注抖音号

抖音扫一扫,立即关注我