厦门大学人文学院,撤销!
近日,厦门大学宣布对人文学院进行调整:原属人文学院的中国语言文学系、哲学系分别独立为学校直属教学科研单位,另将在原历史系的基础上成立历史与文化遗产学院,撤销人文学院。
据厦门大学人文学院官网介绍,该学院前身系1921年创办的国文系及1926年成立的厦大国学研究院,鲁迅、林语堂等著名学者曾在此任教。据了解,此次并不是厦大人文学院第一次有系脱离母体,现在的厦大社会与人类学院、新闻传播学院、电影学院的主体都是厦大人文学院孕育。
2007年,原属于人文学院的新闻传播学系与广告等系合并组成新闻传播学院。
2019年,人类学和民族学系也从人文学院拆分出去,与原属于公共事务学院的社会学与社会工作系以及一些研究院组成了社会与人类学院。
2021年,中文系的戏剧影视文学专业也从人文学院拆分出去,与艺术学院的视觉传达等专业合并组成电影学院。
剩下的中国语言文学系、哲学系、历史系终于也迎来了新的发展阶段。
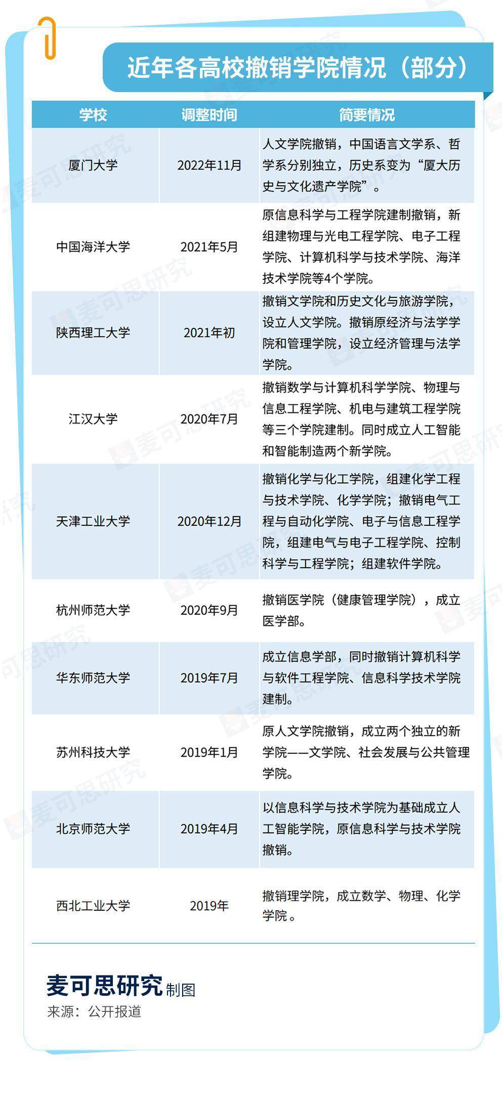
近年来,撤销学院、重新组建新学院等院系调整的新闻总能引发各方关注。
院系调整,大刀阔斧

除了上表统计的撤销学院情况外,不少高校都进行了院系调整,但调整的具体情况并不相同。
系改院:一个学院分立组建为多个新学院
和厦门大学人文学院类似,浙江大学也于2021年调整了该校人文学院体制机制。原属人文学院的中国语言文学系、历史学系、哲学系3个系,将新组建为文学院(筹)、历史学院(筹)和哲学学院(筹)。
2019年西北工业大学理学院撤销,相关系所按照学科类别,分别转入新成立的数学与统计学院、物理科学与技术学院、化学与化工学院。据了解,该校的理学院是2003年由应用物理系与应用数学系、化学工程系合并而成的。
2021年中国海洋大学信息科学与工程学院建制撤销,成立信息科学与工程学部。在这一学部之下设立四个新组建的学院:物理与光电工程学院、电子工程学院、计算机科学与技术学院、海洋技术学院。四个新学院的前身为原信息科学与工程学院下设的物理系、电子工程系、计算机科学与技术系、海洋技术系。
合并重组:多院(系)及科研机构合一
2022年中国社会科学院大学在国际关系学院、社会学院、哲学院、文学院、历史学院和政府管理学院基础上,按照学科归属或学科关联度,整合之前未进入科教融合学院的14个学系及其所属学科,重新组建国际政治经济学院、社会与民族学院、哲学院、文学院、历史学院和政府管理学院。
2021年初,陕西理工大学撤销了文学院和历史文化与旅游学院,设立人文学院。撤销原经济与法学学院和管理学院,设立经济管理与法学学院。
2020年北京邮电大学,将原计算机学院、软件学院和网络技术研究院重新整合、调整,组建新的计算机学院(国家级示范性软件学院);将原电子工程学院、光电信息学院调整、合并,组建新的电子工程学院;将原现代邮政学院、自动化学院、经济管理学院电子商务中心调整、合并,成立新的现代邮政学院(自动化学院)。
为何多所高校都在进行院系调整?调整会对学校的发展起到什么样的促进作用?
调整优化,为了谋求更好的发展
高校在发展过程中,对院系调整是适应社会发展变化的需要和必然。
华中科技大学教育科学研究院院长陈廷柱教授曾撰文表示,院系设置调整在任何国家或历史时期都是经常发生的事情。不同国家以及同一国家的不同历史时期,因为政治体制、经济基础、主流文化、科技水平等方面存在一定的或显著的差异,对人才培养、科学研究与社会服务的需求与要求,就会有这样或那样的差别,与之相适应的院系设置也会受到这样或那样的影响。换个说法,只要社会大环境在不断发生变化,院系设置调整就没有完成时。
具体到学校层面,中国石油大学(华东)曾提到,对院系进行调整,在学科建设方面,有利于优化学科布局,有利于学校发展目标和一流学科建设目标的实现,有利于抢占新兴交叉学科制高点;在人才培养方面,有利于教学科研的融合,助力科研支持教学,让一流人才培养更加扎实;在协调发展方面,有利于落实“强优,拓新,创一流”的建设要求,有利于学科生态建设,保证各学院间的互相支撑和共同发展;在资源整合方面,有利于人力资源优化、研究力量优化、研究平台优化以及教学资源优化。
去年浙大人文学院撤销后,一位曾在该学院任职的教授发朋友圈说:“如果将(人文)学院比作一个家庭,那学科就是一个个家庭成员,不断成长壮大,到了要自立门户、分灶吃饭的时候。当然,任何比喻都是跛脚的,我们的文史哲学科有着几十上百年的历史,底蕴深厚,远非十几二十年的新学科能比,但近些年来文史哲学科的快速提升有目共睹,从这一层面来说,新学院的分设,是人文学院建设成就的一个良好结果。因此,作为一个行政单位的人文学院虽然画上了句号,但浙大文史哲学科则是另起一行,要书写新的篇章。”



