想要进银行,有哪些渠道?
知己知彼才能百战百胜,高中生在做志愿规划时一定要真正了解目标职业,不能仅凭兴趣和一腔热情冲动选职业、定专业。如果未来想进银行工作,在了解招聘渠道之前,大家需要知道中国银行体系长什么样,一张银行体系概览图方便大家理解 ↓↓↓

从上图中我们可以看到,银行体系可以分为四大板块:中央银行、监管机构、自律组织、金融机构(注意:不同的银行,其招聘渠道有一定差别)
其中,中央银行就是中国人民银行,也是很多人经常提到的“央妈”,可以简单理解为管钱。其中,发行人民币是它的一个重要职能,因此,央行也被称为“发行的银行”。如果你想进中国人民银行,招聘渠道有:社会招聘、校园招聘、国家公务员考试。
监管机构是银保监会,全称是中国银行保险监督管理委员会。大家从名称上也能看出,简单来理解,它的主要职能是“对银行行业和保险业的监督、监管”。银保监会属于国家事业单位,所以你想进入银保监会,需要参加国考,而且仅能通过国考这一种渠道。
中国银行业协会是中国银行业自律组织,是非营利社会团体,由于它属于银行之间组织的协会,对高考生来说可以暂且忽略。
最后一大板块便是银行业金融机构,分为政策性银行(国家开发银行、中国进出口银行、中国农业发展银行)、商业银行(国有商业银行、股份制商业银行、其他商业银行),招聘渠道为:社会招聘、校园招聘。
所以,如果你想进银行的话,一共有3种方式:社会招聘、校园招聘、国考。
想要进银行,哪些专业最吃香?
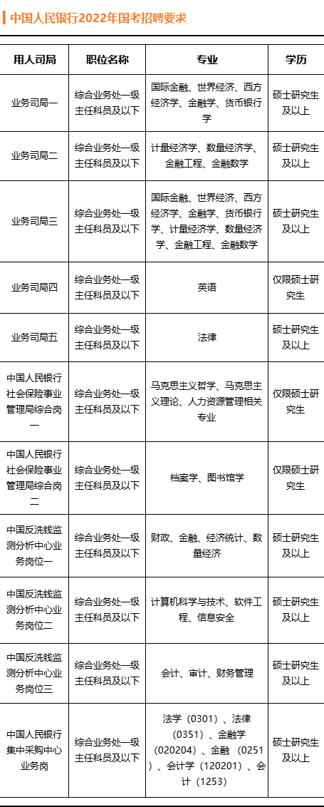
如果你想进央行,可以选择以下专业:

以中国人民银行在2022年国考发布的招聘要求来看,不同的岗位对于专业的要求有一定的差异,但仍是以经济类和金融学类专业为主,部分岗位要求法学类、计算机类、工商管理类。
如果你想进银保监会,可以选择以下专业:

在银保监会2022年的国考招聘要求中,仍是以经济学类、金融学类、法学类为主。
如果你想进银行业金融机构,可以选择以下专业,这里以中国工商银行2023年秋季校园招聘要求为参考:

从上图中也可以发现,工商银行的多家分行都设有星辰管培生、专业英才、科技菁英的岗位,而且岗位的专业要求是一样的,涉及经济金融类、计算机、电子信息等信息科技类,及理科、工学类专业。如果考生们对此类银行机构感兴趣的话,这些专业则需要在志愿填报时着重选择。
想进银行,优选哪些院校?
银行属于金融系统的一个重要组成部分,想要进银行优选原财政部直属院校、原中国人民银行直属院校。
第一梯队:5所211财经类院校:上海财经大学、中央财经大学、对外经贸大学、西南财经大学、中南财经政法大学。
第三梯队:河北金融学院、哈尔滨金融学院、广东金融学院、上海立信会计金融学院等原中国人民银行直属院校。
金融行业注重院校层次,看重学历,双非财经类院校和综合类双一流院校之间,优选双一流院校。
