2017年的高校自主招生,有六十多所院校认可全国中学生英语能力竞赛的成绩,将此奖项作为申请的条件之一!小编搜集了其中部分院校的资格条件,供家长和学生参考:


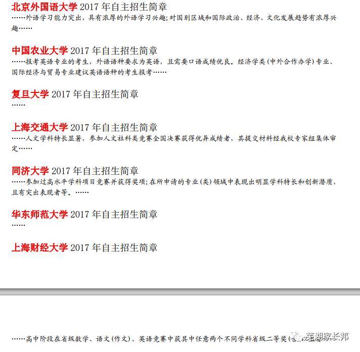
附2017年高校自主招生有关英语竞赛的要求(部分)









最后小编想说,机会难得,不容错过!
如果你爱好英语,如果你想走自主招生这条路,如果你渴望进入名校,不要错过这难得的机会!
2017年的高校自主招生,有六十多所院校认可全国中学生英语能力竞赛的成绩,将此奖项作为申请的条件之一!小编搜集了其中部分院校的资格条件,供家长和学生参考:


附2017年高校自主招生有关英语竞赛的要求(部分)









最后小编想说,机会难得,不容错过!
如果你爱好英语,如果你想走自主招生这条路,如果你渴望进入名校,不要错过这难得的机会!
