清华大学2018年自主招生简章还未公布,预计报考2018年清华自主招生的考生可以参考前几年的招生条件进行备考,今针对清华大学近二年自主招生需要哪些条件做详细解读,希望对大家有所帮助。
清华大学近二年自主招生申请条件

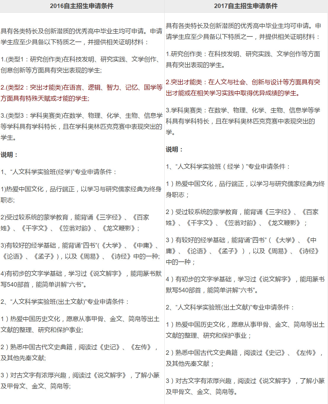
解读:
清华大学2017年自主招生招收类型和申请条件依然包括三大类:研究创作类、突出才能类、学科奥赛类。其中第(1)和)(3)类条件对比2016年无变化,虽然没有明确说明奖项等级,但结合往年情况,清华针对竞赛奖项的要求较高。建议奖项等级不够过硬,但综合成绩优异者,本次可尝试报名,但应重点关注后续的清华领军计划。
第(2)类条件变化较大,2016年规定为“在语言、逻辑、智力、记忆、国学等方面具有特殊天赋或才能的学生”,2017年则调整为“在人文与社会、创新与设计等方面具有突出才能或在相关学习实践中取得优异成绩的学生”。结合2017年1月份举办的人文社科冬令营、工程科学创新挑战营,不难猜想,这部分调整可能和这些人群有关。

