报名条件及专业设置
我校2017年自主招生招收学科特长和创新潜质突出,理想信念坚定、思想品德优秀、诚实守信、遵纪守法的优秀高中毕业生,自主招生录取计划不超过我校2017年招生计划总数的5%。
鉴于我校实际办学情况,校本部(不含哈尔滨工业大学(深圳)(筹))与威海校区自主招生采取“统一组织、分别报名、统一考核、分别认定、分别录取”的原则,校区之间不能调剂,考核成绩不能互认,优惠政策不能互认。
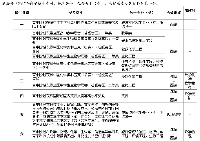
校本部2017年自主招生类别、报名条件、包含专业(类)、考核形式及笔试科目见下表。


注:
1、获得学科奥林匹克竞赛省级赛区一等奖及以上奖励和获得全国青少年科技创新大赛全国二等奖及以上奖励的学生必须在中国科协网站(http://gs.cyscc.org/)公示方为有效。
2、除类别五招收理科和文科考生外,其他所有招生类别仅招收理科考生。
3、报考类别五的考生须提交10分钟左右由学生本人对研究成果进行讲解的视频,如研究成果为非学术文章类的,还须提交研究成果的详细文字材料。现场答辩采用ppt讲解形式,讲解ppt及其他演示材料由考生自行准备。类别五认定人数不超过我校自主招生认定总人数的10%,请慎重报考。
4、我校自主招生六个招生类别不得兼报,报名截止后不得修改,招生类别间不能调剂,请考生根据自身情况慎重选择。
5、我校校本部和威海校区各招生专业(类)包含的具体专业方向及在浙江和上海的选考科目要求请参考哈工大本科招生办网站内本科招生专业一览表;所有专业(类)在江苏省选测科目要求为AA。
6、威海校区仅招收英语考生。
