贵州省2016年普通高等学校招生适应性考试理综试题答案
4月9日 9:00-11:30
一 选择题
-
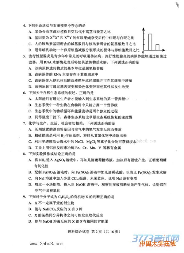
下列关于细胞结构与功能的叙述,不正确的是
A 真核细胞中细胞器的种类和数量与该细胞的功能相适应


[NextPage]


[NextPage]


[NextPage]


[NextPage]


[NextPage]


[NextPage]


[NextPage]


[NextPage]


[NextPage]


[NextPage]


[NextPage]


