欢迎访问志愿传奇

距离2026年高考184

一己之力固然微薄,但众志成城,虽鲜血不可避免,中国必然胜利。——《国家宝藏》

您所在的位置: 新考网(原中国大学在线)>>模拟试题 > 正文内容

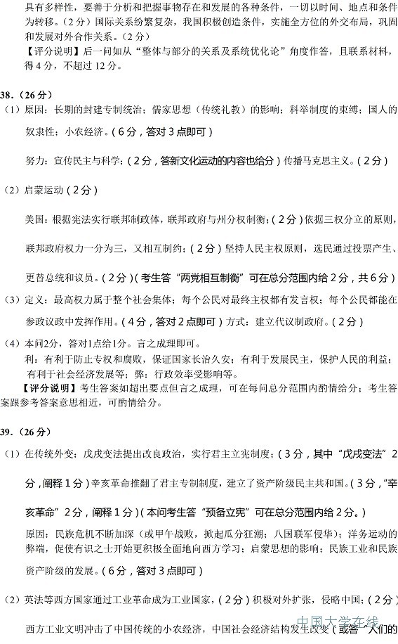
2014肇庆二模文综答案

作者:  时间: 2017-05-27

2014肇庆二模文综答案

 

[NextPage]

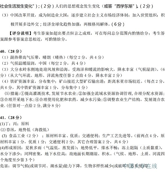
2014肇庆二模文综答案

 

[NextPage]

2014肇庆二模文综答案


加入家长群

QQ扫一扫,加入家长群

关注我们

关注微信公众号,了解最新精彩内容

关注抖音号

抖音扫一扫,立即关注我