在当今社会,公务员职业因其稳定性、良好的职业发展前景和为社会服务的价值,备受高校毕业生的青睐。为了满足毕业生的就业需求,部分高校开始开设公务员能力培养相关的微专业。
这些微专业涵盖了公务员能力与素养、公务素养和公文写作、行政能力与公务素养等多个方面。本文将深入分析高校开设公务员微专业的原因,并探讨这些专业的前景。
一、高校开设公务员微专业的原因详细分析
(一)满足社会需求
1、公务员队伍建设的需要
随着国家治理体系和治理能力现代化的推进,对高素质公务员队伍的需求日益增长。公务员不仅需要具备扎实的专业知识,还需要具备良好的综合素质和能力,如沟通能力、团队协作能力、决策能力等。高校开设公务员微专业,可以为公务员队伍培养更多的优秀人才,满足国家治理的需要。
2、就业市场的需求
公务员职业一直是高校毕业生的热门选择之一。近年来,公务员考试的竞争日益激烈,考生需要具备更加全面的知识和能力才能脱颖而出。高校开设公务员微专业,可以为学生提供系统的公务员知识和技能培训,提高学生的就业竞争力,满足就业市场的需求。

(二)发挥高校教育资源优势
1、专业师资力量
高校拥有丰富的师资资源,其中不乏在政治学、管理学、法学等领域具有深厚学术造诣和实践经验的教师。这些教师可以为公务员微专业的教学提供有力的支持,确保教学质量。
2、教学设施和资源
高校拥有完善的教学设施和丰富的教学资源,如图书馆、实验室、学术数据库等。这些资源可以为公务员微专业的教学和学生的学习提供便利,提高教学效果。
(三)促进学科交叉融合
1、拓宽学生知识面
公务员微专业涉及政治学、管理学、法学、经济学等多个学科领域,通过学习这些专业课程,可以拓宽学生的知识面,培养学生的跨学科思维能力。
2、推动学科发展
公务员微专业的开设可以促进不同学科之间的交叉融合,推动学科的发展。例如,政治学与管理学的结合可以为公共管理学科的发展提供新的思路和方法;法学与管理学的结合可以为依法行政提供理论支持。

(四)提升高校社会影响力
1、服务社会
高校作为社会的重要组成部分,有责任为社会服务。开设公务员微专业可以为社会培养更多的优秀公务员,为国家治理和社会发展做出贡献,提升高校的社会影响力。
2、吸引优质生源
公务员微专业的开设可以吸引更多对公务员职业感兴趣的优质生源报考高校,提高高校的知名度和美誉度。

三、公务员微专业的前景
(一)就业前景广阔
1、公务员考试竞争优势
学习公务员微专业的学生,在公务员考试中具有明显的竞争优势。他们通过系统的学习,掌握了公务员所需的知识和技能,熟悉公务员考试的题型和答题技巧,能够更加从容地应对考试。
2、其他公共部门就业机会
除了公务员岗位,学习公务员微专业的学生还可以在其他公共部门,如事业单位、国有企业、社会组织等,找到合适的就业机会。这些部门也需要具备公务员素养和能力的人才,来推动组织的发展和管理。

(二)职业发展前景良好
1、晋升机会多
公务员职业具有明确的晋升渠道和职业发展空间。学习公务员微专业的学生,由于具备扎实的专业知识和能力,在工作中更容易得到领导的认可和赏识,获得晋升机会。
2、培训和学习机会丰富
公务员队伍注重人才培养和职业发展,为公务员提供了丰富的培训和学习机会。学习公务员微专业的学生,在进入公务员队伍后,可以继续参加各种培训和学习活动,不断提升自己的综合素质和能力。

(三)社会认可度高
1、职业稳定性
公务员职业具有较高的稳定性,工作环境相对稳定,收入待遇也比较有保障。这使得公务员职业在社会上具有较高的认可度,受到人们的尊重和羡慕。

2、为社会服务的价值
公务员的工作是为了服务社会、管理公共事务,为人民群众谋福利。学习公务员微专业的学生,在毕业后从事公务员工作,可以实现自己的人生价值,为社会做出贡献,获得社会的认可和赞誉。
高校开设公务员微专业,为学生提供了系统的公务员知识和技能培训,提高了学生的就业竞争力,为学生的职业发展奠定了坚实的基础。同时,公务员微专业的前景广阔,就业机会多,职业发展空间大,社会认可度高。
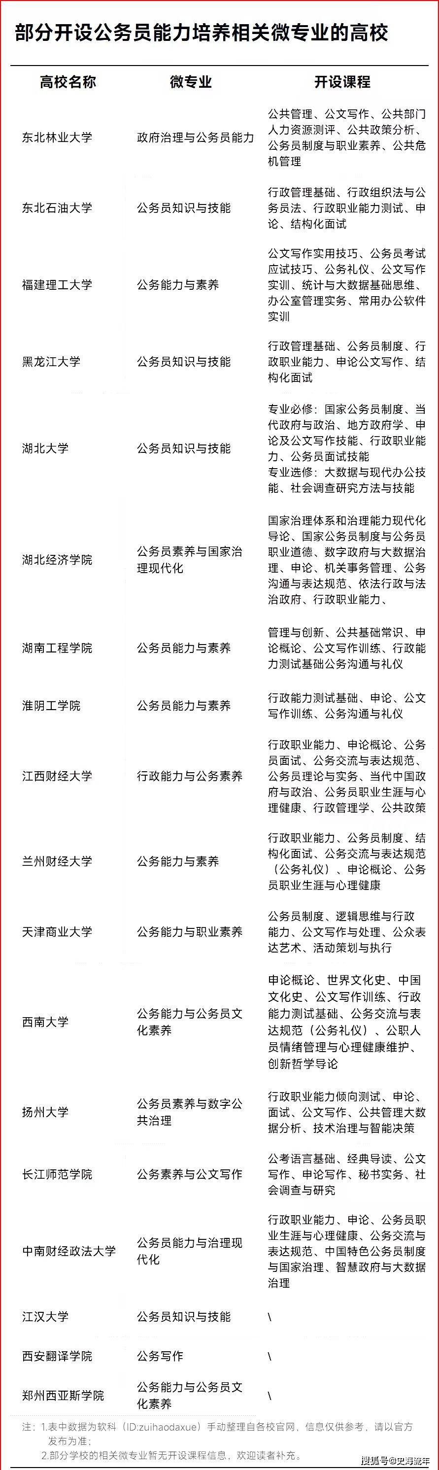
那么,哪些高校开设有公务员微专业呢?我们一起来看一看吧:包括211工程大学东北林业大学、西南大学、中南财经政法大学。

包括省属重点大学杨州大学、天津商业大学、江西财经大学、兰州财经大学、湖北大学、黑龙江大学、福建工程学院、东北石油大学。
包括普通高校湖北经济学院、湖南工程学院、淮阴工学院、长江师范学院、江汉大学、西安翻译学院、郑州西亚斯学院,等等。
我们坚信在未来,随着国家治理体系和治理能力现代化的不断推进,公务员微专业将越来越受到高校和学生的重视,为社会培养更多的优秀公务员人才



