高考之前有三大特招政策值得考生重点关注,分别是——强基、综评、高校专项计划。这三大招生政策因可以使考生降分进名校,成为高考的双保险,而受到大量考生的家长的青睐。那么这三大招生政策有什么区别?是否可以同时报考?
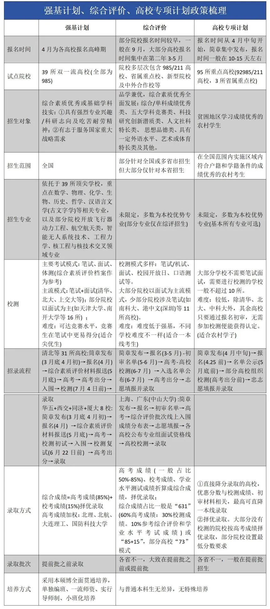
总体来看,三项招生政策均会在3-4月集中发布简章。录取都在高考普通批次录取之前,与高考普招并不冲突,对于考生来说是一次宝贵的上岸机会。 整体来看,强基计划招生培养一体化,院校层次最高,非常适合尖优生冲顶尖名校报考;综合评价院校层次跨度更广,专业限制也较少,非常适合综合素质优秀的学生,但是综合评价仅在部分省份试点,能够在全国多省招生的院校相对较少;综合评价与强基计划均有校测环节,难度上强基要高于综评。 高校专项计划与前两项招生政策的差异较大,首先就是招生对象范围较小,适合贫困地区的农村考生报考,然后就是高校专项一般没有校测环节,难度上自然也比前两项要小得多。 强基、综评与高校专项计划原则上是不冲突的,只要符合报名条件,并且所选院校的时间不冲突就可以三者兼报。这三项招生政策在招生对象、选拔环节、招生范围均各有差异,也有着各自的利弊,考生还是需根据自身实际情况选择适合自身的招生项目报考。 01 强基、综评、高校专项计划可以同时报名吗? 可以,虽然有所差异,但是三者之间并不冲突,符合条件的考生可以同时报考。 *注:考生入选多所高校招生途径时,需要充分考虑高校校测时间和录取顺序安排,做好优先选择! 02 强基、综评、高校专项是否有限报? 强基计划限报一所高校; 综合评价无限报,考生可同时报考多所高校,提高初审通过率。但一般高水平院校的综合评价校测集中在高考后第一周进行,大多数高校时间冲突,校测阶段要做取舍。 高校专项计划各校要求不一,部分高校限报1所,部分高校无限报,大部分高校限报3-5所。 03 强基、综评和高校专项计划哪个先录取? 强基计划是在所有批次前录取的,综评和高校专项是在特殊招生批次录取的。 录取顺序:强基计划→提前批(综合评价和高校专项计划等特殊招生)→高考普通批,最终录取情况以各省通知要求为准。 04 进入院校就读后可以转专业吗? 根据各招生项目及院校要求有所不同。 强基计划本科阶段原则上不允许转专业。部分院校在研究生阶段可以选择本专业交叉学科就读。 综评和高校专项计划大部分院校支持转专业。每年院校开放报考的专业也会有所不同,考生报名前可以仔细研读高校招生简章,了解清楚。 05 强基、综评和高校专项计划复读生能报吗? 强基、综评、高校专项计划复读生都可以报。 报名时与应届生一样。在提交成绩时,高一高二年级按照原高一高二成绩提交,高三成绩按复读期间成绩提交(部分院校在综评简章明确表明招高中应届生的,复读生不可报)。 06 强基、综评、高校专项如何选择目标院校学校? 根据现阶段成绩定位、三者招生对象、招生专业及发展方向选择目标院校。 1、根据强基、综评、高校专项三者招生对象选择。 强基计划重点招收综合成绩优秀及基础学科拔尖的考生,其中获得五大学科竞赛国二以上奖项可以破格入围,拥有此类奖项且综合成绩不差的考生可重点关注强基,可免去入围阶段的竞争,非常有机会冲击顶尖高校;此外,各校强基校测笔试基本接近或等同于竞赛水平,拥有一定竞赛基础的考生报考强基在校测阶段非常占优势。 综合评价重点招收综合成绩优秀或拥有竞赛类奖项、思想政治类奖励的学生;拥有五大学科竞赛、科创类或文科类奖项,且成绩在一本线以上的考生可重点关注综合评价。 高校专项计划面向农村地区考生招生,报名有严格户籍及学籍限制,但优惠幅度巨大,户籍符合要求的考生建议一定要关注报考。 2、根据现阶段成绩定位,择定目标院校层次。 三种特招方式虽同有降分录取的优惠,但优惠幅度各不相同。从近两年招录情况来看: 通过强基录取的考生分数比高考裸分录取的普遍低5-35分左右。 通过综评录取的分数比统招裸分基本低5-80分不等。 而对于高校专项计划,清华、北大等安排校测的学校,高考改革省份考生可以获得特殊招生批次线上50-160分录取的优惠政策,最高可降至一本线录取。大部分没有校测的学校,具体优惠幅度与当年报考情况相关。 3、根据招生专业及发展方向选择。 强基计划重点在基础学科招生,且“本硕博”连读,愿意投身于基础学科研究且有深造打算的考生建议报考强基,后续在培养、科研实践、奖学金方面都有一定倾斜。 综合评价及高校专项计划无特殊专业限制,一般招生专业均为本校优势专业,入校后编入普通班级,与统招批考生共同培养。考生如对专业有特殊要求或想要学习热门专业,可重点考虑综合评价及高校专项计划。 不论是强基计划、综合评价还是高校专项计划,都是除普通高考外考生进入名校的难得机会,三者之间并不冲突,符合报考条件和校测时间的考生,尽可能兼报,也可以选择搭配择校,“冲稳保”为高考增加多重保险。



