2023各省市高考成绩陆续可查,紧随其后的是志愿填报。目前,部分各省市愿填报时间已确定:
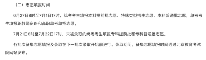
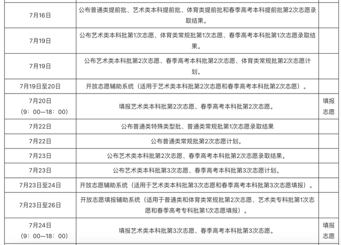
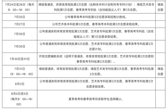
北京

天津

河北

山西

山东



河南

内蒙古



辽宁

吉林

黑龙江

上海

江苏

浙江

江西

湖北

湖南

广西

海南


重庆

四川

贵州
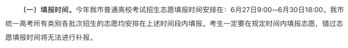
2023年高考网上正式填报志愿时间:6月27日00:00至6月30日18:00,6月30日18:00网上填报志愿系统将自动关闭。
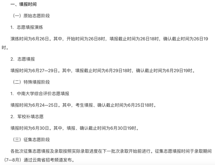
云南

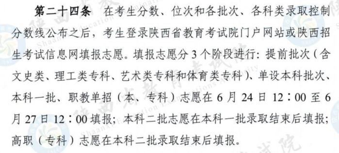
陕西

甘肃

宁夏

福建
序号 | 志愿批次 | 网上填报志愿时间 | |
1 | 普通类本科提前批 | 常规志愿 | 6月30日8时开始至7月2日18时止 |
征求志愿 | 7月15日8时开始至7月15日18时止 | ||
2 | 高水平运动队、高水平艺术团、高校农村专项计划志愿;地方农村专项计划常规志愿 | 7月3日8时开始至7月5日18时止 | |
3 | 地方农村专项计划征求志愿 | 7月21日8时开始至7月21日18时止 | |
4 | 普通类本科批 | 常规志愿 | 7月6日8时开始至7月 10日18时止 |
第1次征求志愿 | 7月29日8时开始至7月29日18时止 | ||
第2次征求志愿 | 8月2日8时开始至8月2日18时止 | ||
5 | 普通类高职 (专科)批 | 常规志愿 | 8月3日8时开始至8月5日18时止 |
第1次征求志愿 | 8月11日8时开始至8月11日18时止 | ||
第2次征求志愿 | 8月14日8时开始至8月14日18时止 | ||
新疆
2023年普通高考网上填报志愿系统拟于6月25日12时正式开通。
本科提前批次志愿填报截止时间:7月2日18时;其他批次志愿填报截止时间:7月4日18时。录取期间,从本科一批次征集志愿时起,考生可在征集志愿时间填报并修改后续批次志愿。



