今日,深圳北理莫斯科大学2023年本科综合评价招生简章发布!面向22省市,采取631模式招生,报名时间:3月13日14:00至5月20日!我们第一时间收集整理了简章要点信息及往年招录数据,一起来看看吧!
一、往年招生录取数据
1、2022年深圳北理莫斯科大学面向21省市拟采用综合评价招生678人,最终录取人数未公布,但学校发布的新生数据中显示,综合评价+普通高考录取人数共计581人,相比2021年录取总数增长31%。
2、2021年深北莫面向18个省市拟采用综合评价招生670人,参加综合评价测试的考生近3000人,综合评价加上普通高考录取人数共计444人。
3、近两年深北莫高考招生计划都未录满,所以通过校测的高考成绩在一本分数线/特招线及以上的考生被录取的希望较大。
二、2023年招生简章
招生简章分为面向“3+3”地区、“3+1+2”地区和面向传统高考地区。
深圳北理莫斯科大学2023年本科综合评价招生简章(适用于“3+3”高考改革省市)
(适用于北京、天津、上海、浙江、山东)

为全面贯彻落实党的教育方针,探索实践高考招生录取模式改革,经教育部批准,深圳北理莫斯科大学主要采用基于高考成绩的综合评价录取模式,即根据学生的“高考成绩(占60%)、学校测试成绩(占30%)和高中学业水平考试成绩(占10%)”(简称 “631”)进行综合评价排名,择优录取。参加综合评价录取模式的考生须参加并通过我校组织的学校测试,全部在提前批次录取。依据《教育部关于做好2023年普通高校招生工作的通知》(教学〔2023〕1号)等文件精神,结合学校实际,制定本招生简章。
一、招生对象
参加2023年普通高等学校招生全国统一考试,志存高远,全面发展,具有外语学科特长与兴趣、创新思维、国际视野和社会责任感的优秀高中毕业生。
二、招生专业及范围
1.招生专业及选科要求

注:各专业选考科目最终以各省市考试院公布为准。
说明:1.*生物科学专业按双学籍和单学籍平行招生,培养方案均依据莫斯科大学该专业培养标准制定。考生报考该专业时,需仔细阅读高考报名所在地公布的招生专业目录。
2.双学籍专业的主要教学语言为俄语,单学籍专业的主要教学语言为英语、中文。其中,国际经济与贸易专业和生物科学(英语授课)专业的主要教学语言为英语。
2.学籍学位
(1)“双学籍”专业录取的学生将注册深圳北理莫斯科大学和莫斯科大学两校学籍,达到毕业要求者,颁发深圳北理莫斯科大学毕业证书;对符合学士学位授予条件的本科毕业生,授予学士学位并颁发学位证书。符合莫斯科大学规定的本科毕业生,颁发莫斯科大学毕业(含学位)证书。
(2)“单学籍”专业录取的学生将注册深圳北理莫斯科大学学籍,达到毕业要求者,颁发深圳北理莫斯科大学毕业证书;对符合学士学位授予条件的本科毕业生,授予学士学位并颁发学位证书。
3.招生省市及各省市招生专业
在北京、天津、上海、浙江、山东各省市各省市计划招生专业如下(“√”表示该省市有此招生专业):

说明:各省市招生专业将根据报名人数适当调整,最终以当地教育考试院公布的招生专业目录为准。
三、参加学校测试报名方式
考生自主申报,步骤如下:
1.网络报名。考生须于2023年3月13日14:00至5月20日登录深圳北理莫斯科大学招生信息网(https://admission.smbu.edu.cn)本科综合评价招生报名管理系统进行报名,按要求如实填写个人基本信息、并根据系统提示上传相关报名材料。
2.上传材料清单及要求。
(1)考生近期免冠照证件照。半年内拍摄的彩色免冠2寸标准证件照,底色不限,JPG 或JPEG 格式,在系统上传附件处上传。
(2)高中学习成绩单。含高中期间历次期末考试成绩、高中学业水平合格性考试成绩、最近2-3次省、市级或校级统一考试成绩。考生需按照成绩单模板填写并打印,由所在中学核实并加盖学校或教务部门公章,在系统上传附件处上传盖章扫描件或照片。
(3)高中综合素质档案及其他。例如学生社区服务、社会实践经历、研究性学习、自主选修课程学习情况、获奖情况等反映考生综合素质发展情况的写实性材料,在上传附件处上传扫描件或照片。
3.网络报名完成。考生在系统中完成填报,确认所填信息及提交材料均真实有效,方可提交完成网络报名。考生填写的信息如有不实,产生的一切后果由考生本人承担。
四、综合评价选拔程序
1.学校测试资格审核。学校审核考生报名材料,4月20日开始陆续公布通过初审获得学校测试资格的考生名单,考生可通过报名系统查询审核状态。
2.参加测试确认。获得学校测试资格的考生须在规定时间内,通过学校本科综合评价招生报名管理系统下载《入学考试申请书》,由考生本人签名确认后回传系统。同时考生须通过系统在线缴纳人民币200元/生审核评测费确认参加考试。逾期未回传《入学考试申请书》或未缴费者视为自动放弃学校测试资格,由此产生的后果由考生自行承担。费用一经缴纳,不予退还。
3.学校测试时间与成绩发布。考生确认参加测试后,于6月中旬(高考后)参加学校测试,具体测试安排另行通知。学校将于6月下旬在高考填报志愿前学校本科综合评价招生报名管理系统发布考生学校测试成绩。
4.高考志愿填报。考生高考成绩须达到生源省(直辖市)公布的特殊类型招生录取控制分数线及以上,并且学校测试成绩符合入围要求,即可在高考志愿提前批次填报深圳北理莫斯科大学。填报专业志愿时,学校测试科目不同的专业不可同时填报。
5.录取。根据考生高考成绩、学校测试成绩与高中学业水平合格性考试成绩计算考生综合成绩,按照考生综合成绩择优录取,并公示录取考生名单。
五、学校测试
1. 时间:2023年6月中旬(高考后),具体测试安排另行通知。
2. 地点:具体地点另行通知。
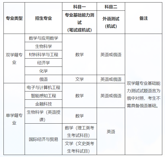
3. 考试科目:

4.特别注意事项
(1)学生填报专业时请注意,学校测试科目不同的专业不可兼报。国际经济与贸易及生物科学(英语授课)专业学校测试外语科目为英语,非英语语种考生请慎重报考。
(2)专业基础能力测试和外语测试满分各为100分,两科目成绩需分别达到单科合格标准,学校测试成绩方为有效。计算综合成绩时,取两科目平均成绩进行折算。测试样题在学校本科招生信息网另行公布。
(3)2023年6月下旬,发布考生学校测试成绩和学校测试入围考生名单。
六、综合评价成绩计算
1.高考录取时综合成绩计算方法:
综合成绩=高考成绩×60%+学校测试成绩×750/100×30%+高中学业水平考试成绩×750/100×10%
2.学校测试成绩计算方法:
学校测试成绩=专业基础能力测试成绩×50%+外语测试成绩×50%
3.高中学业水平合格性考试成绩折算方法:
高中学业水平合格性考试成绩=各科目折算成绩总和÷科目数
高中学业水平合格性考试各科成绩均需达到合格。学校根据各招生省(直辖市)提供的有效的高中学业水平考试各科成绩,折算以下科目成绩:语文、数学、外语、物理、化学、生物、思想政治、历史和地理。考试成绩使用“合格”呈现的,按100分折算;考试成绩用等级呈现的,按照A=100分、B=90分、C=80分折算。
浙江省考生10门学业水平考试科目(含技术) 成绩均须合格(新高考改革前的考生,信息技术和通用技术成绩就高计为技术成绩);同时综合素质评价须达到B等(新高考改革前的往届生P等)及以上。
七、收费标准
1.学费:人民币40000元/生·学年
2.住宿费:人民币1600元/生·学年(4人间)
八、监督保障机制
1.学校在招生过程中,做到招生方案公开、选拔方法公平、录取结果公示。
2.学校测试入围考生名单、录取考生名单及相关信息,将按照教育部阳光招生的有关要求,在学校招生网站等公示。
3.综合评价录取全程接受纪检监察部门监督,并接受社会监督。
4.监督电话:0755-28323059,邮箱:xfsl@smbu.edu.cn
九、咨询及联系方式
本简章由深圳北理莫斯科大学招生办公室负责解释。如教育部相关政策有变化,以教育部最新政策为准。请考生注意浏览我校本科招生信息网,我校将在该网站发布相关通知和注意事项。
咨询电话:0755-28323398,28323360
咨询时间:工作日14:00-17:00
电子邮箱:admission@smbu.edu.cn
本科招生信息网:https://admission.smbu.edu.cn
微信公众号:深圳北理莫斯科大学招生办
学校地址:广东省深圳市龙岗区国际大学园路1号,邮编:518172
深圳北理莫斯科大学2023年本科综合评价招生简章(适用于“3+1+2”高考改革省市)
(适用于河北、辽宁、江苏、福建、湖北、湖南、广东、重庆)

为全面贯彻落实党的教育方针,探索实践高考招生录取模式改革,经教育部批准,深圳北理莫斯科大学主要采用基于高考成绩的综合评价录取模式,即根据学生的“高考成绩(占60%)、学校测试成绩(占30%)和高中学业水平考试成绩(占10%)”(简称 “631”)进行综合评价排名,择优录取。参加综合评价录取模式的考生须参加并通过我校组织的学校测试,全部在提前批次录取。依据《教育部关于做好2023年普通高校招生工作的通知》(教学〔2023〕1号)等文件精神,结合学校实际,制定本招生简章。
一、招生对象
参加2023年普通高等学校招生全国统一考试,志存高远,全面发展,具有外语学科特长与兴趣、创新思维、国际视野和社会责任感的优秀高中毕业生。
二、招生专业及范围
1.招生专业及选科要求

注:各专业选考科目最终以各省市考试院公布为准。
说明:(1)*生物科学专业按双学籍和单学籍平行招生,培养方案均依据莫斯科大学该专业培养标准制定。考生报考该专业时,需仔细阅读高考报名所在地公布的招生专业目录。
(2)双学籍专业的主要教学语言为俄语,单学籍专业的主要教学语言为英语、中文。其中,国际经济与贸易专业和生物科学(英语授课)专业的主要教学语言为英语。
2.学籍学位
(1)“双学籍”专业录取的学生将注册深圳北理莫斯科大学和莫斯科大学两校学籍,达到毕业要求者,颁发深圳北理莫斯科大学毕业证书;对符合学士学位授予条件的本科毕业生,授予学士学位并颁发学位证书。符合莫斯科大学规定的本科毕业生,颁发莫斯科大学毕业(含学位)证书。
(2)“单学籍”专业录取的学生将注册深圳北理莫斯科大学学籍,达到毕业要求者,颁发深圳北理莫斯科大学毕业证书;对符合学士学位授予条件的本科毕业生,授予学士学位并颁发学位证书。
3.招生省市及各省市招生专业
在河北、辽宁、江苏、福建、湖北、湖南、广东、重庆各省市计划招生专业如下(“√”表示该省市有此招生专业):

说明:各省市招生专业将根据报名人数适当调整,最终以当地教育考试院公布的招生专业目录为准。
三、参加学校测试报名方式
考生自主申报,步骤如下:
1.网络报名时间。考生须于2023年3月13日14:00至5月20日登录深圳北理莫斯科大学招生信息网(https://admission.smbu.edu.cn)本科综合评价招生报名管理系统进行报名,按要求如实填写个人基本信息、并根据系统提示上传相关报名材料。
2.上传材料清单及要求。
(1)考生近期免冠照证件照。半年内拍摄的彩色免冠2寸标准证件照,底色不限,JPG 或JPEG 格式,在系统上传附件处上传。
(2)高中学习成绩单。含高中期间历次期末考试成绩、高中学业水平合格性考试成绩、最近2-3次省级或市级或校级统一考试成绩。考生需按照成绩单模板填写并打印,由所在中学核实并加盖学校或教务部门公章,在系统上传附件处上传盖章扫描件或照片。
(3)高中综合素质档案及其他。例如学生社区服务、社会实践经历、研究性学习、自主选修课程学习情况、获奖情况等反映考生综合素质发展情况的写实性材料,在上传附件处上传扫描件或照片。
3.网络报名完成。考生在系统中完成填报,确认所填信息及提交材料均真实有效,方可提交完成网络报名。考生填写的信息如有不实,产生的一切后果由考生本人承担。
四、综合评价选拔程序
1.学校测试资格审核。学校审核考生报名材料,4月20日开始陆续公布通过初审获得学校测试资格的考生名单,考生可通过报名系统查询审核状态。
2.参加测试确认。获得学校测试资格的考生须在规定时间内,通过学校本科综合评价招生报名管理系统下载《入学考试申请书》,由考生本人签名确认后回传系统。同时考生须通过系统在线缴纳人民币200元/生审核评测费确认参加考试。逾期未回传《入学考试申请书》或未缴费者视为自动放弃学校测试资格,由此产生的后果由考生自行承担。费用一经缴纳,不予退还。
3.学校测试时间与成绩发布。考生确认参加测试后,于6月中旬(高考后)参加学校测试,具体测试安排另行通知。学校将于6月下旬在高考填报志愿前通过学校本科综合评价招生报名管理系统发布考生学校测试成绩。
4.高考志愿填报。考生高考成绩须达到生源省(直辖市)公布的特殊类型招生录取控制分数线及以上,并且学校测试成绩符合入围要求,即可在高考志愿提前批次填报深圳北理莫斯科大学。填报专业志愿时,学校测试科目不同的专业不可同时填报。
5.录取。根据考生高考成绩、学校测试成绩与高中学业水平合格性考试成绩计算考生综合成绩,按照考生综合成绩择优录取,并公示录取考生名单。
五、学校测试
1. 时间:2023年6月中旬(高考后),具体测试安排另行通知。
2. 地点:具体地点另行通知。
3. 考试科目:

4.特别注意事项
(1)学生填报专业时请注意,学校测试科目不同的专业不可兼报。国际经济与贸易及生物科学(英语授课)专业学校测试外语科目为英语,非英语语种考生请慎重报考。
(2)专业基础能力测试和外语测试满分各为100分,两科目成绩需分别达到单科合格标准,学校测试成绩方为有效。计算综合成绩时,取两科目平均成绩进行折算。测试样题在学校本科招生信息网另行公布。
(3)2023年6月下旬,发布考生学校测试成绩和学校测试入围考生名单。
六、综合评价成绩计算
1.高考录取时综合成绩计算方法:
综合成绩=高考成绩×60%+学校测试成绩×750/100×30%+高中学业水平考试成绩×750/100×10%
2.学校测试成绩计算方法:
学校测试成绩=专业基础能力测试成绩×50%+外语测试成绩×50%
3.高中学业水平合格性考试成绩折算方法:
高中学业水平合格性考试成绩=各科目折算成绩总和÷科目数
高中学业水平合格性考试各科成绩均需达到合格。学校根据各招生省(直辖市)提供的有效的高中学业水平合格性考试各科成绩,折算以下科目成绩:语文、数学、外语、物理、化学、生物、思想政治、历史和地理。考试成绩使用“合格”呈现的,按100分折算;考试成绩用等级呈现的,按照A=100分、B=90分、C=80分折算。
七、收费标准
1.学费:人民币40000元/生·学年
2.住宿费:人民币1600元/生·学年(4人间)
八、监督保障机制
1.学校在招生过程中,做到招生方案公开、选拔方法公平、录取结果公示。
2.学校测试入围考生名单、录取考生名单及相关信息,将按照教育部阳光招生的有关要求,在学校招生网站等公示。
3.综合评价录取全程接受纪检监察部门监督,并接受社会监督。
4.监督电话:0755-28323059,邮箱:xfsl@smbu.edu.cn
九、咨询及联系方式
本简章由深圳北理莫斯科大学招生办公室负责解释。如教育部相关政策有变化,以教育部最新政策为准。请考生注意浏览我校本科招生信息网,我校将在该网站发布相关通知和注意事项。
咨询电话:0755-28323398,28323360
咨询时间:工作日14:00-17:00
电子邮箱:admission@smbu.edu.cn
本科招生信息网:https://admission.smbu.edu.cn
微信公众号:深圳北理莫斯科大学招生办
学校地址:广东省深圳市龙岗区国际大学园路1号,邮编:518172
深圳北理莫斯科大学2023年本科综合评价招生简章(适用于传统高考省市)
(适用于山西、内蒙古、吉林、黑龙江、安徽、江西、河南、四川、陕西)

为全面贯彻落实党的教育方针,探索实践高考招生录取模式改革,经教育部批准,深圳北理莫斯科大学主要采用基于高考成绩的综合评价录取模式,即根据学生的“高考成绩(占60%)、学校测试成绩(占30%)和高中学业水平考试成绩(占10%)”(简称 “631”)进行综合评价排名,择优录取。参加综合评价录取模式的考生须参加并通过我校组织的学校测试,全部在提前批次录取。依据《教育部关于做好2023年普通高校招生工作的通知》(教学〔2023〕1号)等文件精神,结合学校实际,制定本招生简章。
一、招生对象
参加2023年普通高等学校招生全国统一考试,志存高远,全面发展,具有外语学科特长与兴趣、创新思维、国际视野和社会责任感的优秀高中毕业生。
二、招生专业及范围
1.招生专业

说明:(1)*生物科学专业按双学籍和单学籍平行招生,培养方案均依据莫斯科大学该专业培养标准制定。考生报考该专业时,需仔细阅读高考报名所在地公布的招生专业目录。
(2)双学籍专业的主要教学语言为俄语,单学籍专业的主要教学语言为英语、中文。其中,国际经济与贸易专业和生物科学(英语授课)专业的主要教学语言为英语。
2.学籍学位
(1)“双学籍”专业录取的学生将注册深圳北理莫斯科大学和莫斯科大学两校学籍,达到毕业要求者,颁发深圳北理莫斯科大学毕业证书;对符合学士学位授予条件的本科毕业生,授予学士学位并颁发学位证书。符合莫斯科大学规定的本科毕业生,颁发莫斯科大学毕业(含学位)证书。
(2)“单学籍”专业录取的学生将注册深圳北理莫斯科大学学籍,达到毕业要求者,颁发深圳北理莫斯科大学毕业证书;对符合学士学位授予条件的本科毕业生,授予学士学位并颁发学位证书。
3.招生省市及各省市招生专业
在山西、内蒙古、吉林、黑龙江、安徽、江西、河南、四川、陕西各省(自治区)计划招生专业如下(“√”表示该地区有此招生专业):

说明:各省(自治区)招生专业将根据报名人数适当调整,最终以当地教育考试院公布的招生专业目录为准。
三、参加学校测试报名方式
考生自主申报,步骤如下:
1.网络报名。考生须于2023年3月13日14:00至5月20日登录深圳北理莫斯科大学招生信息网(https://admission.smbu.edu.cn)本科综合评价招生报名管理系统进行报名,按要求如实填写个人基本信息、并根据系统提示上传相关报名材料。
2.上传材料清单及要求。
(1)考生近期免冠照证件照。半年内拍摄的彩色免冠2寸标准证件照,底色不限,JPG 或JPEG 格式,在系统上传附件处上传。
(2)高中学习成绩单。含高中期间历次期末考试成绩、高中学业水平考试成绩、最近2-3次省级或市级或校级统一考试成绩。考生需按照成绩单模板填写并打印,由所在中学核实并加盖学校或教务部门公章,在系统上传附件处上传盖章扫描件或照片。
(3)高中综合素质档案及其他。例如学生社区服务、社会实践经历、研究性学习、自主选修课程学习情况、获奖情况等反映考生综合素质发展情况的写实性材料,在上传附件处上传扫描件或照片。
3.网络报名完成。考生在系统中完成填报,确认所填信息及提交材料均真实有效,方可提交完成网络报名。考生填写的信息如有不实,产生的一切后果由考生本人承担。
四、综合评价选拔程序
1.学校测试资格审核。学校审核考生报名材料,4月20日开始陆续公布通过初审获得学校测试资格的考生名单,考生可通过报名系统查询审核状态。
2.参加测试确认。获得学校测试资格的考生须在规定时间内,通过学校本科综合评价招生报名管理系统下载《入学考试申请书》,由考生本人签名确认后回传系统。同时考生须通过系统在线缴纳人民币200元/生审核评测费确认参加考试。逾期未回传《入学考试申请书》或未缴费者视为自动放弃学校测试资格,由此产生的后果由考生自行承担。费用一经缴纳,不予退还。
3.学校测试时间与成绩发布。考生确认参加测试后,于6月中旬(高考后)参加学校测试,具体测试安排另行通知。学校将于6月下旬在高考填报志愿前通过学校本科综合评价招生报名管理系统发布考生学校测试成绩。
4.高考志愿填报。考生高考成绩须达到生源省(自治区)公布的第一批本科录取最低控制分数线及以上,并且学校测试成绩符合入围要求,即可在高考志愿提前批次填报深圳北理莫斯科大学。填报专业志愿时,学校测试科目不同的专业不可同时填报。
5.录取。根据考生高考成绩、学校测试成绩与考生高中学业水平考试成绩计算考生综合成绩,按照考生综合成绩择优录取,并公示录取考生名单。
五、学校测试
1. 时间:2023年6月中旬(高考后),具体测试安排另行通知。
2. 地点:具体地点另行通知。
3. 考试科目:

4.特别注意事项
(1)学生填报专业时请注意,学校测试科目不同的专业不可兼报。国际经济与贸易及生物科学(英语授课)专业学校测试外语科目为英语,非英语语种考生请慎重报考。
(2)专业基础能力测试和外语测试满分各为100分,两科目成绩需分别达到单科合格标准,学校测试成绩方为有效。计算综合成绩时,取两科目平均成绩进行折算。测试样题将在学校本科招生信息网另行公布。
(3)2023年6月下旬,发布考生学校测试成绩和学校测试入围考生名单。
六、综合评价成绩计算
1.高考录取时综合成绩计算方法:
综合成绩=高考成绩×60%+学校测试成绩×750/100×30%+高中学业水平考试成绩×750/100×10%
2.学校测试成绩计算方法:
学校测试成绩=专业基础能力测试成绩×50%+外语测试成绩×50%
3.高中学业水平考试成绩折算方法:
高中学业水平考试成绩=各科目折算成绩总和÷科目数
高中学业水平考试各科成绩均需达到C及以上。学校根据各招生省(自治区)提供的有效的高中学业水平考试各科成绩,折算以下科目成绩:语文、数学、外语、物理、化学、生物、思想政治、历史和地理。高中学业水平考试满分按100分折算,各科成绩按A=100分、B=90分、C=80分折算。
七、收费标准
1.学费:人民币40000元/生·学年
2.住宿费:人民币1600元/生·学年(4人间)
八、监督保障机制
1.学校在招生过程中,做到招生方案公开、选拔方法公平、录取结果公示。
2.学校测试入围考生名单、录取考生名单及相关信息,将按照教育部阳光招生的有关要求,在学校招生网站等公示。
3.综合评价录取全程接受纪检监察部门监督,并接受社会监督。
4.监督电话:0755-28323059,邮箱:xfsl@smbu.edu.cn
九、咨询及联系方式
本简章由深圳北理莫斯科大学招生办公室负责解释。如教育部相关政策有变化,以教育部最新政策为准。请考生注意浏览我校本科招生信息网,我校将在该网站发布相关通知和注意事项。
咨询电话:0755-28323398,28323360
咨询时间:工作日14:00-17:00
电子邮箱:admission@smbu.edu.cn
本科招生信息网:https://admission.smbu.edu.cn
微信公众号:深圳北理莫斯科大学招生办
学校地址:广东省深圳市龙岗区国际大学园路1号,邮编:518172



