山东省农村专项计划招生区域
我省省级财政困难县及中西部地区和沂蒙革命老区的部分县(市、区)纳入高校专项计划。
2018年起,根据省委、省政府《关于推进长岛海洋生态保护和持续发展的若干意见》,将长岛县列入高校专项计划实施区域。
济南市:商河县
淄博市:沂源县
枣庄市:山亭区
烟台市:莱阳市、栖霞市、长岛县
潍坊市:安丘市、临朐县
济宁市:泗水县、鱼台县、金乡县、嘉祥县、汶上县、梁山县
泰安市:宁阳县、东平县、岱岳区、新泰市
聊城市:东昌府区、临清市、阳谷县、莘县、东阿县、冠县、高唐县、茌平县
日照市:莒县、五莲县
莱芜市:莱城区
德州市:陵城区、平原县、夏津县、武城县、乐陵市、临邑县、宁津县、庆云县、德城区、齐河县、禹城市
临沂市:郯城县、兰陵县、莒南县、沂水县、蒙阴县、平邑县、费县、沂南县、临沭县、罗庄区、河东区、兰山区
滨州市:惠民县、阳信县
菏泽市:牡丹区、曹县、定陶区、成武县、单县、巨野县、郓城县、鄄城县、东明县
河南省2019年农村专项计划招生区域
|
序号 |
行政代码 |
行政名称 |
序号 |
行政代码 |
行政名称 |
|
1 |
410225 |
兰考县 |
28 |
411423 |
宁陵县 |
|
2 |
410324 |
栾川县 |
29 |
411424 |
柘城县 |
|
3 |
410325 |
嵩县 |
30 |
411425 |
虞城县 |
|
4 |
410326 |
汝阳县 |
31 |
411426 |
夏邑县 |
|
5 |
410327 |
宜阳县 |
32 |
411521 |
罗山县 |
|
6 |
410328 |
洛宁县 |
33 |
411522 |
光山县 |
|
7 |
410329 |
伊川县 |
34 |
411523 |
新县 |
|
8 |
410422 |
叶县 |
35 |
411524 |
商城县 |
|
9 |
410423 |
鲁山县 |
36 |
411525 |
固始县 |
|
10 |
410526 |
滑县 |
37 |
411526 |
潢川县 |
|
11 |
410527 |
内黄县 |
38 |
411527 |
淮滨县 |
|
12 |
410725 |
原阳县 |
39 |
411528 |
息县 |
|
13 |
410727 |
封丘县 |
40 |
411621 |
扶沟县 |
|
14 |
410926 |
范县 |
41 |
411622 |
西华县 |
|
15 |
410927 |
台前县 |
42 |
411623 |
商水县 |
|
16 |
410928 |
濮阳县 |
43 |
411624 |
沈丘县 |
|
17 |
411121 |
舞阳县 |
44 |
411625 |
郸城县 |
|
18 |
411224 |
卢氏县 |
45 |
411626 |
淮阳县 |
|
19 |
411321 |
南召县 |
46 |
411627 |
太康县 |
|
20 |
411322 |
方城县 |
47 |
411722 |
上蔡县 |
|
21 |
411324 |
镇平县 |
48 |
411723 |
平舆县 |
|
22 |
411325 |
内乡县 |
49 |
411724 |
正阳县 |
|
23 |
411326 |
淅川县 |
50 |
411725 |
确山县 |
|
24 |
411327 |
社旗县 |
51 |
411726 |
泌阳县 |
|
25 |
411330 |
桐柏县 |
52 |
411727 |
汝南县 |
|
26 |
411421 |
民权县 |
53 |
411729 |
新蔡县 |
|
27 |
411422 |
睢县 |
河北省2019年农村专项计划招生区域
石家庄市:赞皇县、灵寿县、行唐县、平山县;
秦皇岛市:青龙满族自治县;
邯郸市:大名县、魏县、广平县、馆陶县、鸡泽县、肥乡区、涉县;
邢台市:广宗县、威县、新河县、巨鹿县、平乡县、临城县、南和县、任县、内丘县、临西县;
保定市:涞水县、阜平县、唐县、涞源县、望都县、易县、曲阳县、顺平县、博野县;
张家口市:宣化区(仅限原宣化县区域)、万全区、崇礼区、张北县、康保县、沽源县、尚义县、蔚县、阳原县、怀安县、赤城县、涿鹿县;
承德市:承德县、平泉市、隆化县、滦平县、丰宁满族自治县、围场满族蒙古族自治县、宽城满族自治县、兴隆县;
沧州市:海兴县、南皮县、盐山县、献县、东光县、吴桥县、孟村回族自治县、肃宁县;
衡水市:武强县、饶阳县、武邑县、阜城县、故城县、枣强县;
廊坊市:大厂回族自治县。
天津市农村专项计划招生区域
天津市不在农村专项招生范围内。
北京市农村专项计划招生区域
北京市不在农村专项招生范围内。
福建省农村专项计划招生区域
福州:连江县(含小沧畲族乡)、罗源县(含霍口畲族乡)、福清市、长乐区、闽侯县、闽清县、永泰县
厦门:同安区、翔安区
漳州:芗城区、平和县、诏安县、漳浦县(含赤岭畲族乡、湖西畲族乡)、云霄县、南靖县、龙海市(含隆教畲族乡)、长泰县、华安县、漳州台商投资区
泉州:泉港区、安溪县、南安市、永春县、德化县、惠安县、晋江市、石狮市、泉州台商投资区(含百崎回族乡)
三明:三元区、梅列区、宁化县(含治平畲族乡)、清流县、明溪县、建宁县、泰宁县、将乐县、沙县、大田县、永安市(含青水畲族乡)、尤溪县
莆田:荔城区、秀屿区、城厢区、涵江区、仙游县
南平:建阳区、延平区、武夷山市、邵武市、建瓯市、光泽县、浦城县、政和县、松溪县、顺昌县
龙岩:新罗区、永定区、长汀县、上杭县(含庐丰畲族乡、官庄畲族乡)、连城县、武平县、漳平市
宁德:蕉城区(含金涵畲族乡)、福安市(含坂中畲族乡、穆云畲族乡、康厝畲族乡)、福鼎市(含硖门畲族乡、佳阳畲族乡)、寿宁县、霞浦县(含水门畲族乡、盐田畲族乡、崇儒畲族乡)、柘荣县、屏南县、古田县、周宁县
平潭综合实验区:平潭县
陕西省农村专项计划招生区域
高校专项计划在陕西省的实施区域为陕西省区域内所有国家级贫困县和省级贫困县。
陕西省国家级集中连片特殊困难县(区)
及扶贫开发工作重点县(区)名单
西安市:周至县
铜川市:印台区、耀州区、宜君县
宝鸡市:扶风县、陇县、千阳县、麟游县、太白县
咸阳市:永寿县、长武县、淳化县、旬邑县
渭南市:合阳县、澄城县、蒲城县、白水县、富平县
榆林市:横山区、绥德县、米脂县、佳县、吴堡县、清涧县、子洲县、定边县
延安市:延长县、延川县、宜川县
汉中市:南郑区、城固县、洋县、西乡县、勉县、宁强县、略阳县、镇巴县、佛坪县、留坝县
安康市:汉滨区、旬阳县、紫阳县、汉阴县、石泉县、平利县、白河县、岚皋县、宁陕县、镇坪县
商洛市:商州区、洛南县、山阳县、丹凤县、商南县、镇安县、柞水县
陕西省省级连片特殊困难县(区)名单
白于山区(6个):
榆林市:定边县、靖边县
延安市:志丹县、安塞区、吴起县、子长县
黄河沿岸土石山区(11个):
延安市:延川县、延长县、宜川县、黄龙县、宝塔区
渭南市:合阳县、大荔县、潼关县、澄城县、白水县、蒲城县
山西省2019年农村专项计划招生区域
一、集中连片特殊困难地区和国家级扶贫开发重点县(36个)
太原市:娄烦县
大同市:天镇县、阳高县、广灵县、灵丘县、浑源县、云州区
长治市:武乡县、壶关县、平顺县
朔州市:右玉县
晋中市:左权县、和顺县
运城市:平陆县
忻州市:神池县、宁武县、五台县、河曲县、静乐县、
偏关县、 五寨县、 保德县、 繁峙县、代县、岢岚县
临汾市:大宁县、永和县、隰县、汾西县、吉县
吕梁市:临县、石楼县、方山县、中阳县、兴县、岚县
二、省级贫困县(22个)
1.省定贫困县(17个)
长治市:沁县、沁源县
晋城市:沁水县、陵川县
晋中市:榆社县
临汾市:古县、安泽县、浮山县、乡宁县、蒲县
运城市:万荣县、闻喜县、垣曲县、夏县
吕梁市:离石区、柳林县、交口县
2.插花贫困县(5个)
太原市:阳曲县
朔州市:平鲁区、山阴县
晋中市:昔阳县
吕梁市:交城县
安徽省高校专项计划(农村专项)实施范围
安徽省国家专项计划实施范围

四川省农村专项计划招生区域
2019年四川省高校专项计划面向四川省民族地区、集中连片特殊困难地区和革命老区、艰苦边远地区进行(共119个县市区):
成都市(2个):大邑县、邛崃市
攀枝花市(3个):仁和区、米易县、盐边县
泸州市(3个):叙永县、古蔺县、合江县
绵阳市(5个):北川羌族自治县、平武县、盐亭县、梓潼县、江油市
广元市(7个):昭化区、朝天区、旺苍县、青川县、剑阁县、苍溪县、利州区
遂宁市(2个):蓬溪县、大英县
内江市(1个):东兴区
乐山市(4个):沐川县、马边彝族自治县、金口河区、峨边彝族自治县
南充市(6个):仪陇县、嘉陵区、南部县、营山县、蓬安县、阆中市
宜宾市(10个):屏山县、翠屏区、南溪区、宜宾县、江安县、长宁县、高县、珙县、筠连县、兴文县
广安市(6个):广安区、前锋区、岳池县、武胜县、邻水县、华蓥市
达州市(7个):宣汉县、万源市、通川区、达川区、开江县、大竹县、渠县
巴中市(5个):巴州区、恩阳区、通江县、南江县、平昌县
雅安市(8个):雨城区、名山区、荥经县、汉源县、石棉县、天全县、芦山县、宝兴县
眉山市(1个):青神县
资阳市(1个):安岳县
阿坝州(13个):汶川县、理县、茂县、松潘县、九寨沟县、金川县、小金县、黑水县、马尔康县、壤塘县、阿坝县、若尔盖县、红原县
甘孜州(18个):康定县、泸定县、丹巴县、九龙县、雅江县、道孚县、炉霍县、甘孜县、新龙县、德格县、白玉县、石渠县、色达县、理塘县、巴塘县、乡城县、稻城县、得荣县
凉山州(17个):木里藏族自治县、普格县、布拖县、金阳县、昭觉县、喜德县、越西县、美姑县、雷波县、西昌市、盐源县、德昌县、会理县、会东县、宁南县、冕宁县、甘洛县
湖北省农村专项计划招生区域
实施区域有阳新县、武当山特区、丹江口市、郧阳区、郧西县、竹山县、竹溪县、房县、张湾区、茅箭区、监利县、洪湖市、远安县、兴山县、秭归县、长阳县、五峰县、当阳市、南漳县、保康县、谷城县、孝昌县、大悟县、团风县、红安县、罗田县、英山县、浠水县、蕲春县、麻城市、通城县、崇阳县、通山县、恩施市、利川市、建始县、巴东县、宣恩县、咸丰县、来凤县、鹤峰县、神农架林区等42个县(市、区)。
广东省高校专项计划实施区域
|
实施区域所属地级市 |
原中央苏区、欠发达革命老区 |
民族 自治县 |
原扶贫开发 重点县 |
|
韶关市 |
南雄市 |
乳源瑶族自治县 |
新丰县、 乐昌市 |
|
梅州市 |
梅江区、梅县区、大埔县、丰顺县、五华县、平远县、蕉岭县、兴宁市 |
|
|
|
汕尾市 |
城区、陆河县、海丰县、陆丰市 |
|
|
|
河源市 |
龙川县、连平县、和平县、紫金县 |
|
东源县 |
|
清远市 |
|
连山壮族瑶族自治县、连南瑶族自治县 |
阳山县、 连州市 |
|
潮州市 |
饶平县 |
|
|
|
揭阳市 |
揭西县、惠来县、普宁市 |
|
|
|
惠州市 |
惠东县 |
|
|
湖南省农村专项计划招生区域

辽宁省农村专项计划招生区域
辽宁省实施高校专项计划区域划定为辽宁省扶贫开发重点县(市)和民族自治县(市),即:朝阳、建平、喀左、北票、凌源、建昌、义县、阜蒙、彰武、康平、岫岩、桓仁、清原、新宾、西丰、本溪、宽甸、凤城、北镇等19个县(市)。
江苏省农村专项计划招生区域
我省高校专项计划和地方专项计划的实施区域为39个县(市、区)。具体名单为:丰县、沛县、睢宁县、徐州市铜山区、徐州市贾汪区、新沂市、邳州市、淮安市淮安区、淮安市淮阴区、淮安市洪泽区、涟水县、盱眙县、滨海县、响水县、阜宁县、射阳县、灌云县、灌南县、连云港市赣榆区、东海县、沭阳县、泗阳县、泗洪县、宿迁市宿城区、宿迁市宿豫区、泰兴市、泰州市姜堰区、泰州市高港区、泰州市海陵区、泰州市高新区、如皋市、海安县、句容市、丹阳市、镇江市丹徒区、镇江市润州区、常州市金坛区、溧阳市、南京市溧水区。
浙江省农村专项计划招生区域,面向我省29县
报考高校专项计划须具备的条件:考生本人在下列29个县(市、区),具有当地连续3年以上农业户口户籍,其父亲或母亲或法定监护人具有当地农业户口户籍;本人具有户籍所在县(市、区)高中连续3年学籍并实际就读、符合当年统一高考报名条件。(考生本人及其父亲或母亲或法定监护人的户口性质按取消农业户口与非农业户口性质区分前认定。)
这29个县(市、区)为:淳安县、洞头区、永嘉县、文成县、平阳县、泰顺县、苍南县、武义县、磐安县、柯城区、衢江区、龙游县、江山市、常山县、开化县、岱山县、嵊泗县、天台县、仙居县、三门县、莲都区、龙泉市、青田县、云和县、庆元县、缙云县、遂昌县、松阳县、景宁县。
需单独报考,层层审核公示
高校专项计划招生任务由教育部直属高校和其他自主招生试点高校承担。考生需单独报考,要根据有关高校招生简章要求,在教育部阳光高考平台(网址:gaokao.chsi.com.cn/gxzxbm)完成报名申请。
报考有关高校的考生名单,将被汇总分发至考生所在市、县(市、区)教育局会同当地公安部门,按规定条件完成考生户籍、学籍资格审核并进行公示,经市级教育局审核、汇总,省教育考试院汇总、公示后,在规定时间内提交相关高校。高校根据本校有关规定完成考生申请材料审核、确定参加学校考核考生名单,并在考核完成后及时公布专项计划资格审核通过考生名单。
专项计划资格审核通过考生的姓名、性别、学籍学校、实际就读情况、本人及父亲或母亲或法定监护人户籍地信息分别在省、市、县招生考试机构网站和所在中学网站和班级公示。
重要提示:诚信报考,违规严处
考生请对照条件诚信报考。根据教育部规定,对在专项计划报名、考试、录取过程中出现的违法违规行为,严格按照有关法律规定严肃处理,依法依规追究当事人及相关人员责任;涉嫌犯罪的有关人员,移送司法机关追究法律责任。
对伪造、变造、篡改、假冒户籍学籍等虚假个人信息和提供虚假申请材料的考生,均应当认定为在国家教育考试中作弊,取消专项计划报名和录取资格,同时取消其当年高考报名、考试和录取资格,并视情节轻重给予暂停参加各类国家教育考试1-3年的处理。对公职人员违规违纪的,要依据相关规定严肃处理。
黑龙江省农村专项计划招生区域
黑龙江省高校专项计划实施区域为国家、省扶贫开发重点县、全国连片特
困地区所包含的县和边境县的农村地区等41个县(区):
龙江县、泰来县、甘南县、富裕县、克东县、拜泉县、林甸县、明水县、青冈
县、望奎县、兰西县、延寿县、绥滨县、饶河县、桦南县、桦川县、汤原县、抚
远县、同江市、海伦市、巴彦县、木兰县、依安县、克山县、勃利县、绥棱县、
孙吴县、杜尔伯特蒙古族自治县、虎林市、密山市、鸡东县、穆棱市、绥芬河
市、东宁县、漠河县、塔河县、呼玛县、爱辉县、逊克县、嘉荫县、萝北县。
江西省农村专项计划招生区域
江西省高校专项计划实施区域为58个集中连片特殊困难县和国家扶贫开发重点县
及原中央苏区振兴发展规划县:赣县区、上犹县、安远县、宁都县、于都县、兴
国县、会昌县、寻乌县、石城县、瑞金市、南康区、章贡区、信丰县、定南县、
全南县、崇义县、大余县、龙南县、遂川县、万安县、永新县、吉安县、吉州
区、青原区、吉水县、峡江县、永丰县、安福县、新干县、泰和县、井冈山市、
上饶县、横峰县、余干县、鄱阳县、铅山县、弋阳县、广丰区、乐安县、广昌
县、南城县、黎川县、南丰县、崇仁县、宜黄县、金溪县、资溪县、莲花县、安
源区、芦溪县、修水县、都昌县、渝水区、分宜县、余江县、贵溪市、袁州区、
樟树市。
吉林农村专项计划招生区域
吉林省高校专项计划实施区域为8个贫困县和少数民族聚居地(一州三
县):
镇赉县、大安市、通榆县、延吉市、龙井市、和龙市、安图县、敦化市、汪清
县、图们市、珲春市、靖宇县、伊通县、长白县、前郭县。
重庆市农村专项计划招生区域
重庆市高校专项计划的实施区域为20个国家、市级贫困区县(含连片贫困
区县、国家级扶贫重点开发县、省级贫困区县等,具体名单:
酉阳、秀山、黔江、彭水、石柱、武隆、巫山、巫溪、城口、万州、云阳、奉
节、开县、丰都、涪陵、忠县、潼南、南川、垫江、梁平
内蒙古农村专项计划招生区域
以下80个旗县为高校专项计划生源区:土默特左旗、托克托县、和林格尔县、清
水河县、武川县、石拐区、白云鄂博矿区、土默特右旗、固阳县、达尔罕茂明安
联合旗、阿鲁科尔沁旗、巴林左旗、巴林右旗、林西县、克什克腾旗、翁牛特
旗、喀喇沁旗、宁城县、敖汉旗、满洲里市、扎兰屯市、牙克石市、根河市、额
尔古纳市、阿荣旗、莫力达瓦达斡尔族自治旗、鄂伦春自治旗、鄂温克族自治
旗、新巴尔虎右旗、新巴尔虎左旗、陈巴尔虎旗、阿尔山市、科尔沁右翼前旗、
科尔沁右翼中旗、扎赉特旗、突泉县、霍林郭勒市、科尔沁左翼中旗、科尔沁左
翼后旗、开鲁县、库伦旗、奈曼旗、扎鲁特旗、二连浩特市、阿巴嘎旗、苏尼特
左旗、苏尼特右旗、东乌珠穆沁旗、西乌珠穆沁旗、太仆寺旗、镶黄旗、正镶白
旗、正蓝旗、多伦县、丰镇市、卓资县、化德县、商都县、兴和县、凉城县、察
哈尔右翼前旗、察哈尔右翼中旗、察哈尔右翼后旗、四子王旗、达拉特旗、准格
尔旗、鄂托克前旗、鄂托克旗、杭锦旗、乌审旗、伊金霍洛旗、五原县、磴口
县、乌拉特前旗、乌拉特中旗、乌拉特后旗、杭锦后旗、阿拉善左旗、阿拉善右
旗和额济纳旗。
新疆农村专项计划招生区域
国家专项计划实施区域:巴里坤县、尼勒克县、察布查尔县、托里县、吉木乃
县、青河县以及南疆四地州(阿克苏地区、克孜勒苏柯尔克孜自治州、喀什地
区、和田地区)所辖县市(含兵团第一、三、十四师在南疆四地州的团场)。
广西农村专项计划招生区域
高校专项计划实施区域:融安县、融水苗族自治县、三江侗族自治县、龙胜各族
自治县、资源县、隆安县、马山县、上林县、田阳县、德保县、靖西县、那坡
县、凌云县、乐业县、田林县、西林县、隆林各族自治县、凤山县、东兰县、罗
城仫佬族自治县、环江毛南族自治县、巴马瑶族自治县、都安瑶族自治县、大化
瑶族自治县、忻城县、宁明县、龙州县、天等县、大新县、田东县、昭平县、富
川瑶族自治县、金秀瑶族自治县、合山市、河池市金城江区、蒙山县、钟山县、
武宣县、灌阳县、天峨县、博白县、苍梧县、藤县、桂平县、兴业县、百色市右
江区、贺州市八步区、南宁市邕宁区、上思县、陆川县等50个县。
云南省农村专项计划招生区域
昆明市:东川区、禄劝县、寻甸县
昭通市:昭阳区、鲁甸县、巧家县、盐津县、大关县、永善县、绥江县、镇雄
县、彝良县、威信县
曲靖市:宣威市、富源县、罗平县、师宗县、会泽县
楚雄州:楚雄市、双柏县、牟定县、南华县、姚安县、大姚县、永仁县、武定县
红河州:屏边县、石屏县、泸西县、元阳县、红河县、金平县、绿春县、河口瑶
族自治县
文山州:文山市、砚山县、西畴县、麻栗坡县、马关县、丘北县、广南县、富宁
县
普洱市:思茅区、宁洱县、墨江县、景东县、景谷县、镇沅县、江城县、孟连
县、澜沧县、西盟县
版纳州:景洪市、勐海县、勐腊县
大理州:大理市、漾濞县、祥云县、宾川县、弥渡县、南涧县、巍山县、永平
县、云龙县、洱源县、剑川县、鹤庆县
保山市:隆阳区、施甸县、腾冲县、龙陵县、昌宁县
德宏州:瑞丽市、芒市、梁河县、盈江县、陇川县
丽江市:古城区、玉龙县、永胜县、宁蒗县
怒江州:泸水县、福贡县、贡山县、兰坪县
迪庆州:香格里拉县、德钦县、维西县
临沧市:临翔区、凤庆县、云县、永德县、镇康县、双江县、耿马县、沧源县
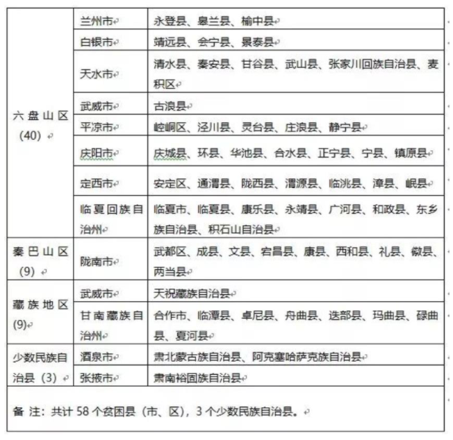
甘肃省农村专项计划招生区域
高校专项计划实施区域一览表
贵州省农村专项计划招生区域


宁夏农村专项计划招生区域
国家专项计划:原州区、西吉县、隆德县、泾源县、彭阳县、海原县、同心县、
盐池县8个县(区)
高校专项计划:永宁县、贺兰县、灵武市、大武口区星海镇、惠农区、平罗县、
利通区、青铜峡市、同心县、盐池县、红寺堡区、原州区、西吉县、隆德县、泾
源县、彭阳县、沙坡头区、中宁县、海原县19个县(市、区、镇)
地方专项计划为全区范围内农村考生。
海南省农村专项计划招生区域
海南省国家级贫困地区包括五指山市、临高县、琼中自治县、保亭自治县、白沙
自治县。
省贫困、民族地区包括陵水、五指山、保亭、琼中、东方、乐东、白沙、昌江、
临高等市县及儋州市的兰洋镇、南丰镇、雅星镇,琼海市的会山镇,万宁市礼纪
镇的原新梅乡、长丰镇的原牛漏镇以及南桥镇、三更罗镇和北大镇(含禄马乡),屯
昌县的南坤镇等贫困、民族地区县(含县级市)。
青海农村专项计划招生区域
2018年我省国家、地方和高校贫困专项计划报考条件为:除西宁市四区、青海油
田外,具有集中连片特殊困难县和国家级扶贫开发重点县的农(牧)业家庭户口
(不含从省外迁入考生)、在本省中学(西宁市四区中学和青海油田中学除外)
实际就读高中满三年学籍、参加了我省2018年高考报名的学生。集体组织在省外
办班但学籍保留在省内的考生,不具备贫困专项报考资格。
西藏农村专项计划招生区域
74个区域:拉萨市城关区、林周县*、当雄县、尼木县*、曲水县*、堆龙德庆县、
达孜县、墨竹工卡县*、那曲县、嘉黎县、比如县、聂荣县、安多县、申扎县、索
县、班戈县、巴青县、尼玛县、昌都县*、江达县、贡觉县、类乌齐县、丁青县、
察雅县、八宿县、左贡县、芒康县、洛隆县、边坝县*、林芝县、工布江达县、米
林县、墨脱县、波密县、察隅县、朗县、乃东县、扎囊县、贡嘎县*、桑日县、琼
结县、曲松县、措美县、洛扎县、加查县、隆子县、错那县、浪卡子县、日喀则
市、南木林县、江孜县、定日县、萨迦县、拉孜县、昂仁县、谢通门县、白朗
县、仁布县、康马县、定结县、仲巴县*、亚东县、吉隆县、聂拉木县、萨嘎县、
岗巴县、樟木口岸办事处、噶尔县*、普兰县*、札达县*、日土县*、革吉县*、改
则县*、措勤县*



