文科生报考文科专业、理科生报考理科专业,不少人抱怨这样的选择范围窄了。所以,很多考生不约而同把目光聚焦到了文理兼收的专业上。

但对于这些文理兼收专业,不少考生和家长也存在这样的疑问:一个文科专业如果同时招收理科生,会不会挤占文科生的录取指标,使这个专业竞争更加激烈,减少录取的几率呢?文理兼收专业有哪些?报考又有那些技巧呢?今天陈晟老师课堂就给你一一道来!
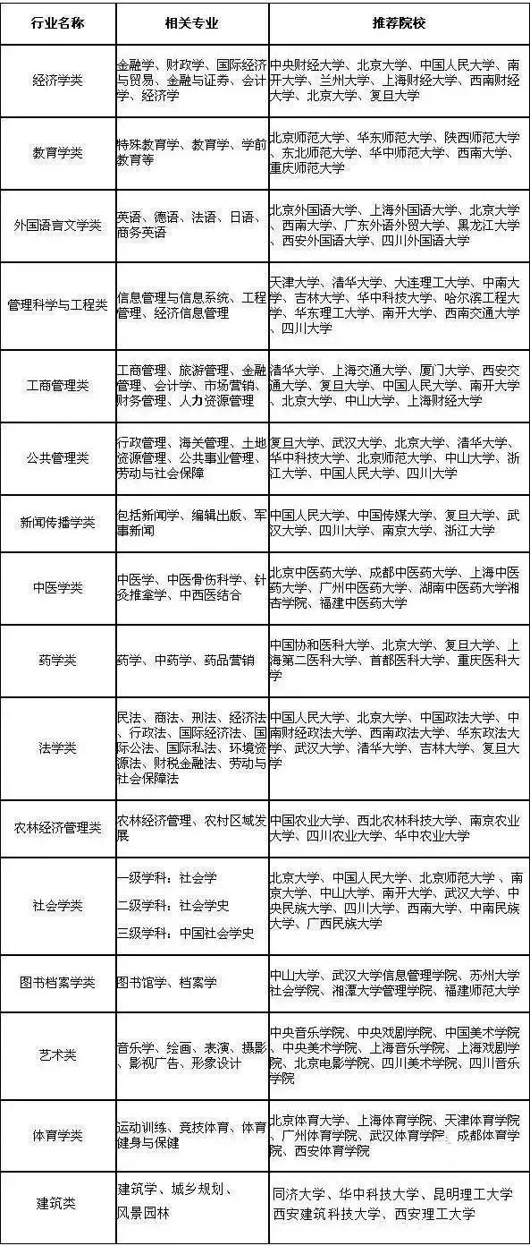
16个大类的专业可供挑选
文理兼收专业,是指某个专业在招生时,文、理科考生都可以报考的专业。具体在以下16个大类里包含的最多:

因为各大学的文、理兼收专业不同,涉及具体某个院校的某个专业是否文理兼收,考生和家长一定要以本省当年下发的“招生专业目录”为据。文科考生看文科的专业目录,理科生看理科的专业目录即可,因为只要是有计划的专业都会收录在当年下发的《招生专业目录》中。

文理兼收专业是否会增加录取难度?
很多院校都开设了文理兼收专业,有的院校文理兼收的专业甚至达到了招生专业的一半以上,而且每年新增文理兼收专业的院校还在不断增加。考生在填报志愿时不免产生疑虑,文理兼收专业会不会相互挤占名额,使专业竞争更激烈呢?
对此,高考志愿填报专家陈晟老师表示,完全不必有这样的疑虑。各高校每年的招生计划报教育部批准确定,然后通过《招生专业目录》的形式发到考生家长手中,文科计划在文科部分,理科计划在理科部分,文理计划互不交叉。
高考填报志愿的时候,考生和家长需要根据这个目录,选择学校和专业。每个专业文、理科招生计划都是定好的,文科的就看文科计划,理科生就看理科计划,不会出现相互挤占的情况。



