欢迎访问志愿传奇
联系我们
手机版
登录
首页
各省资讯
高考招生
院校导航
高考专业
高考志愿
强基计划
艺术院校
志愿传奇
高考倒计时
77
天
没有一颗珍珠的闪光,是靠别人涂抹上去的。
您所在的位置:
新考网(原中国大学在线)
>>
体育特长生
> 正文内容
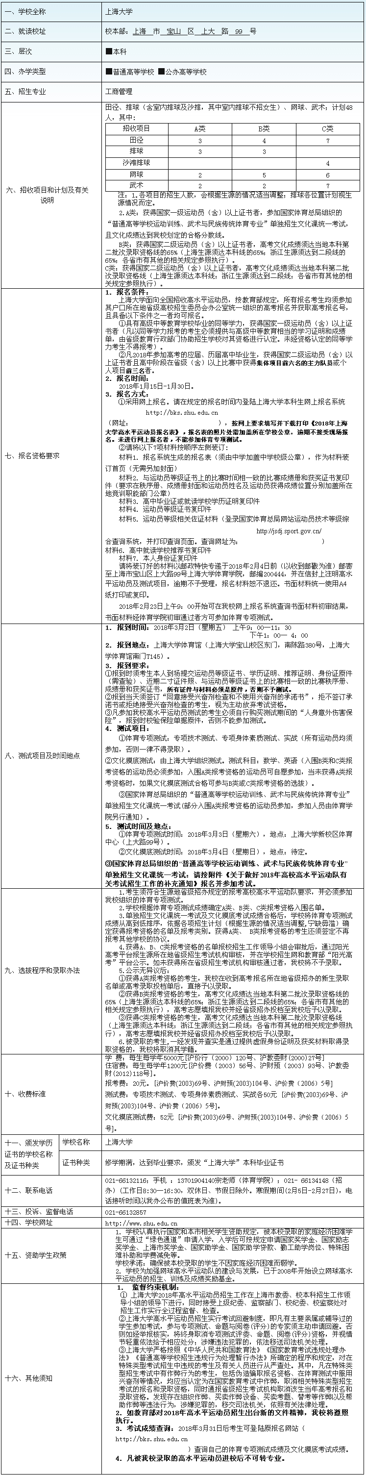
上海大学2018年高水平运动队招生简章
作者:
时间:
2019-01-21
上一篇:
中央民族大学2018年高水平运动员招生简章
下一篇:
华北电力大学2018年高水平运动队招生简章
相关文章
2017-05-22
中央财经大学2010年两项目招高水平运动员
2017-05-22
北京交通大学调整高水平运动员招生报...
2017-05-22
2010年中国海洋大学高水平运动员测试...
2017-05-22
2010年24所在京高校招收高水平运动员
2017-05-22
上海市2010年普通高等学校体育类专业...
2017-05-22
2010年四川提高高水平运动员高考成绩门槛
2017-05-22
2010年高考高水平运动员文化门槛提高
2017-05-22
2010年广东高招高水平运动员限本省考生
热门文章
1
中国本科专业目录2025年最新完整版-...
2
高中生如何根据学科特长选择专业?
3
中国人民解放军院校招收学员体格检查标准
4
最全汇总!62对孪生专业90%的考生家...
5
高考招生各省综合评价承担院校名单
6
2023强基计划报考百问百答,提前规划...
7
2023年我国最适合读大学的九座城市,...
8
2024年强基计划招生简章及23年分数线...
9
可以参加公安联考的35所院校
10
2024综合评价招生录取“潜规则”曝光...
11
985高校官宣:全面放开转专业限制!
12
Deep seek:2025高考志愿不建议报考...
13
2023年强基计划招生简章及22年分数线...
14
注意!这14个专业只上本科等于白上,...
15
国家专项计划、地方专项计划和高校专...
16
强基、综评招生下周开启?考多少分才...
加入家长群
QQ扫一扫,加入家长群
推荐文章
1
2025—2028学年面向中小学生的全国性...
2
2025年强基计划招生简章全汇总
3
香港院校2025年招收内地本科生一览表
4
两会告诉我们:这些大学专业要火了!
5
高考志愿填报的概念
6
2025年 TOP会员项目 服务说明
7
【一文读懂】2025高考体检!检查项目...
8
2025年 升学规划项目 服务说明
9
六大澳门高校优势学科全面盘点
10
2024警校报考流程及时间-提前批报名流程
11
2024年江西普通高考综合改革百问百答
12
全网首发!2024年录取规则为专业清的...
13
物化捆绑已王炸,高中生近三年选科建议
14
2024年15省新高考选科分类报考人数大...
15
抉择的智慧:免费师范生与定向师范生...
16
“公费师范生”免费还带编,为何80%...
关注我们
关注微信公众号,了解最新精彩内容
关注抖音号
抖音扫一扫,立即关注我
联系我们
关注微信
返回顶部