2017年河北省普通高校招生三志愿征集计划说明
(本科二批)
一、本征集计划是本科二批第二志愿录取结束后的学校缺额和新增计划。学校在三志愿录取时,如控制线上生源不足,有降分录取的可能,低于相应控制分数线的考生可以填报(按照国家规定,艺术类各专业不得低于相应批次录取控制分数线)。招生院校在录取过程中有可能根据生源情况调整计划,遗留问题由招生院校负责解释。
二、志愿征集时,操作要求和集中志愿填报时要求一致,请考生登录我院网站,认真阅读《2017年河北省普通高校招生填报志愿须知》中有关说明及注意事项,注意观看《河北省普通高校招生考生网上填报志愿操作演示》中的操作方法,在规定时间内尽早完成志愿填报。
在填报志愿期间,考生可修改所填报的志愿信息,以最后一次填报的志愿信息为准。
三、请考生高度重视登录密码的设置和保管,密码设置不要过于简单,更不要将密码告诉他人,以防被他人篡改志愿,影响录取。本征集计划采用PDF格式刊登,请考生使用PDF阅读器查看。
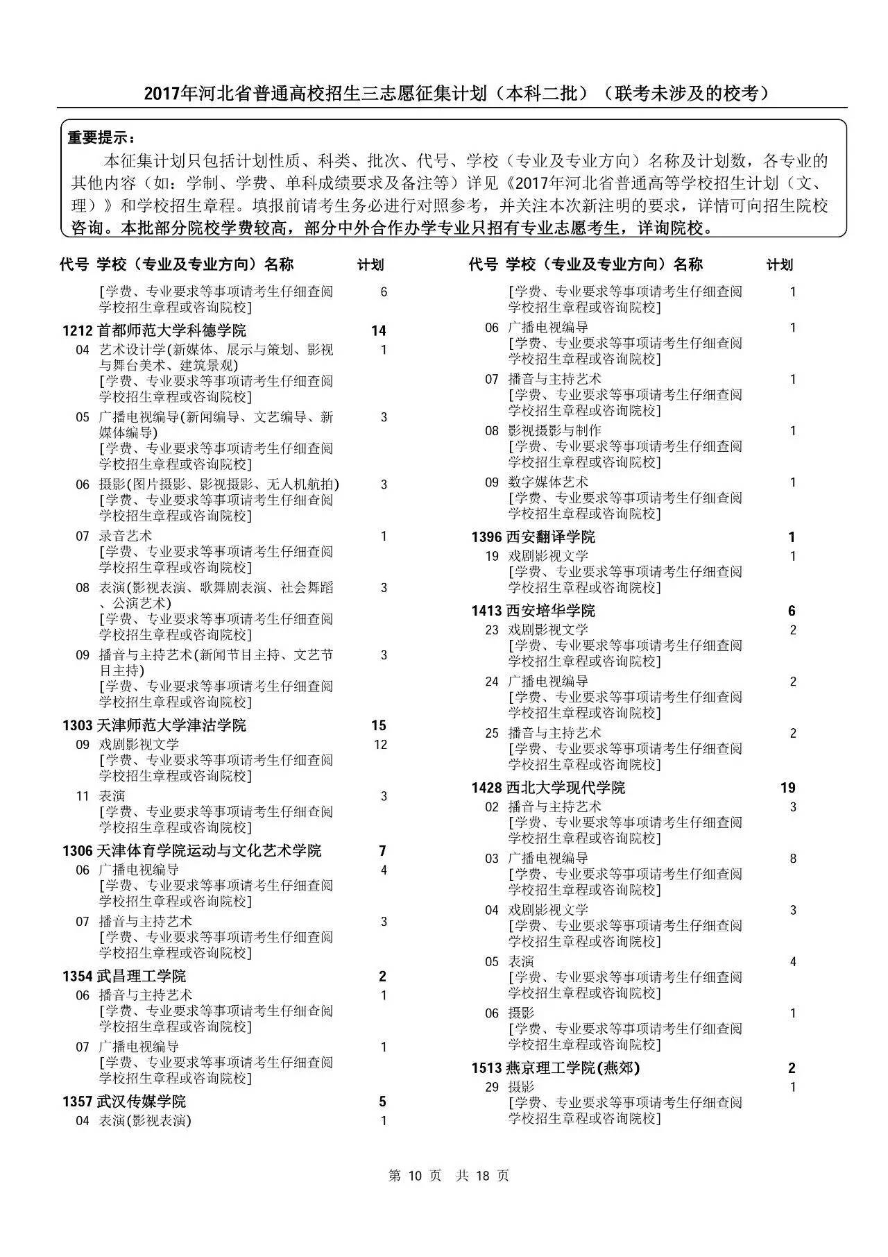
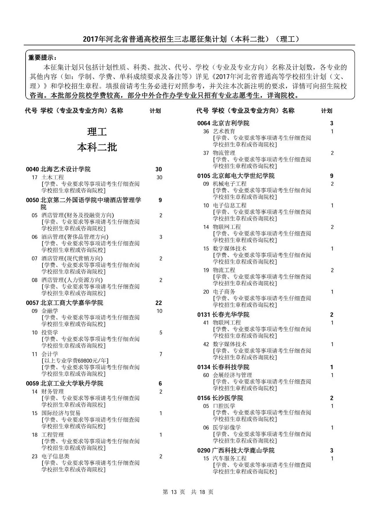
特别提醒:本征集计划只包括计划性质、科类、批次、代号、学校(专业及专业方向)名称及计划数,各专业的其他内容(如:学制、学费、单科成绩要求及备注等)详见《2017年河北省普通高等学校招生计划(文、理)》和学校招生简章。填报前,请考生务必进行对照参考,并关注本次新注明的要求,详情可向招生院校咨询。
本批部分院校学费较高,部分中外合作办学专业只招有专业志愿的考生,请考生仔细查阅学校招生章程或咨询院校。


















需要注意的是:
1、已经查到录取结果已被某院校录取的考生,不能再填报后面批次的志愿!
2、同时填报本二三志愿征集志愿和专科志愿,先进行本二三志愿征集的录取,如被录取,则专科批次志愿无效;如未被录取,则继续进行专科批次录取。提醒大家一定慎重填报!
3、征集志愿可能会有某些高收费专业,填报时务必仔细查询院校章程!谨慎填报!
4、线下考生也可填报本二三志愿征集。但征集志愿阶段,高校的录取分数未必会降低。



