2017年河北省普通高校招生二志愿征集计划说明
(本科二批)
一、本征集计划是本科二批第一志愿录取结束后的学校缺额和新增计划。招生院校在录取过程中有可能根据生源情况调整计划,遗留问题由招生院校负责解释。
二、志愿征集时,操作要求和集中志愿填报时要求一致,请考生登录我院网站,认真阅读《2017年河北省普通高校招生填报志愿须知》中有关说明及注意事项,注意观看《河北省普通高校招生考生网上填报志愿操作演示》中的操作方法,在规定时间内尽早完成志愿填报。
在填报志愿期间,考生可修改所填报的志愿信息,以最后一次填报的志愿信息为准。
三、请考生高度重视登录密码的设置和保管,密码设置不要过于简单,更不要将密码告诉他人,以防被他人篡改志愿,影响录取。本征集计划采用PDF格式刊登,请考生使用PDF阅读器查看。
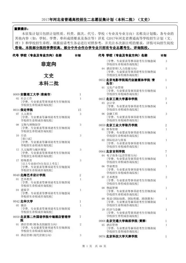
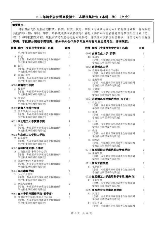
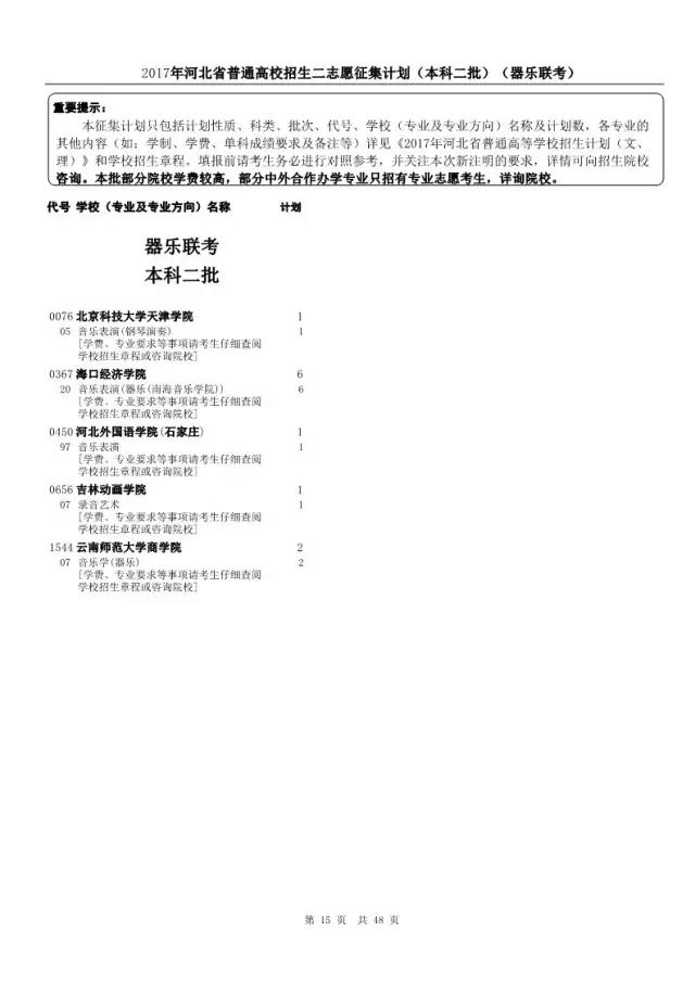
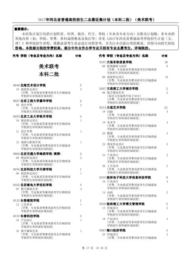
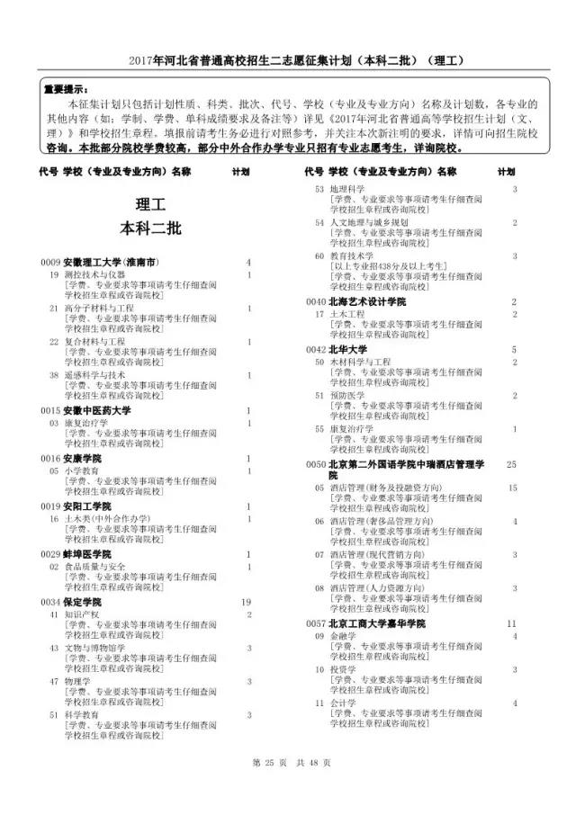
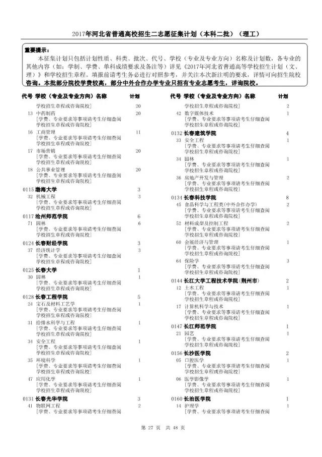
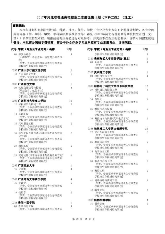
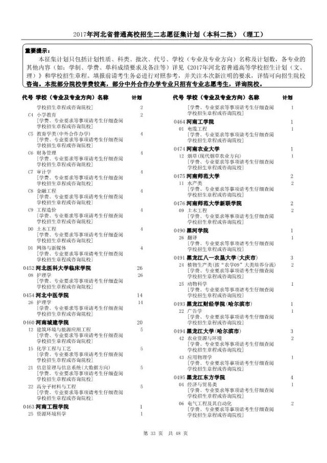
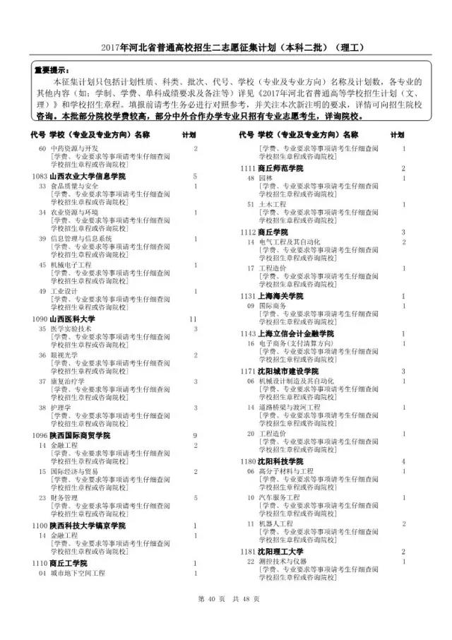
特别提醒:本征集计划只包括计划性质、科类、批次、代号、学校(专业及专业方向)名称及计划数,各专业的其他内容(如:学制、学费、单科成绩要求及备注等)详见《2017年河北省普通高等学校招生计划(文、理)》和学校招生简章。填报前,请考生务必进行对照参考,并关注本次新注明的要求,详情可向招生院校咨询。
本批部分院校学费较高,部分中外合作办学专业只招有专业志愿的考生,请考生仔细查阅学校招生章程或咨询院校。
















































特别提醒
1、请考生注意志愿征集的时间:
本科二批有两次征集,
第一次为7月27日20时-28日17时;
第二次7月31日12时-8月2日10点。
目前正值我省雨季汛期,请考生在规定时间内尽早填报志愿,以免耽误填报机会。
2、请考生注意正确填报志愿。
从本一征集情况看,错填志愿情况仍有发生。比如,个别考生报的是征集计划的院校代码,填的却是没有征集的专业代码。此外,填报前,还要认真查看院校的招生章程,看是否符合自己的需求。比如有的征集计划是高收费专业,有的专业可能有身体条件要求,有的可能需要单科文化成绩等。
3、已经查到录取结果被某院校录取的考生,不能再填报征集志愿或后面批次的志愿!
4、河北省规定,允许分数不够某批次录取控制分数线的考生参加该批次志愿征集。征集志愿时,首先投同批录取控制分数线上的考生档案,如果在控制分数线上招生院校完不成招生计划,招生院校申请降分录取,经省招委会研究,可降低分数在控制分数线下择优录取有志愿考生。因此,分数不够本科二批录取控制分数线的考生,也可以参加该批次的志愿征集,有被院校降分录取的可能。



