欢迎访问志愿传奇

高考倒计时43

苦难对于天才是一块垫脚石,对能干的人是一笔财富,对弱者是一个万丈深渊。

您所在的位置: 新考网(原中国大学在线)>>面向农村招生 > 正文内容

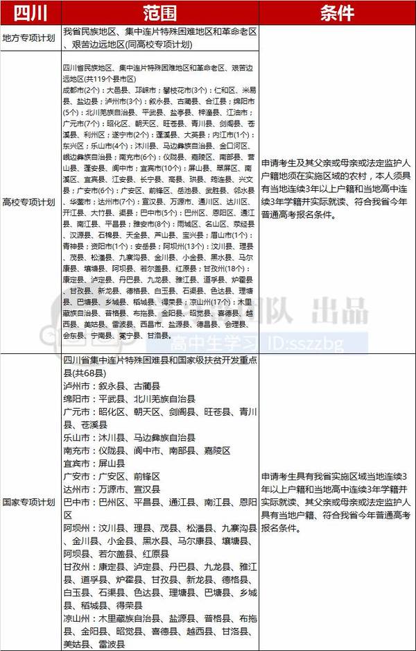
2017四川高校专项计划实施范围及报名条件

作者:  时间: 2019-01-21

 

加入家长群

QQ扫一扫,加入家长群

关注我们

关注微信公众号,了解最新精彩内容

关注抖音号

抖音扫一扫,立即关注我