最近,很多考生在后台问学习哥:难道只有农村户籍考生才能报考专项计划吗?三大专项计划报名程序有何区别?录取批次在哪一批?各省份的具体政策何时出台?

贫困地区定向招生专项计划又被称为“国家专项计划”。2017年的招生规模为6.3万人,比去年增加3000名。
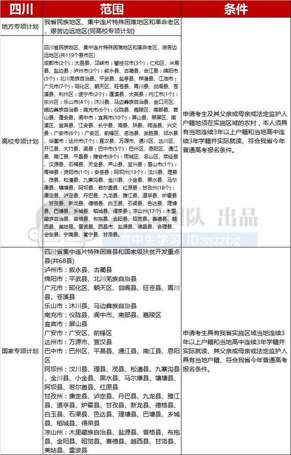
地方重点高校招收农村学生专项计划简称“地方专项计划”。地方专项计划定向招收各省(区、市)实施区域的农村学生,2016年招生计划不少于有关高校年度本科一批招生规模的3%,2017年安排招生计划原则上比2016年增加10%以上。
农村学生单独招生简称“高校专项计划”。高校专项计划主要招收边远、贫困、民族等地区县(含县级市)以下高中勤奋好学、成绩优良的农村学生,安排招生计划不少于有关高校年度本科招生规模的2%。

国家专项计划定向招收集中连片特殊困难县、国家级扶贫开发重点县以及新疆南疆四地州。根据中央有关部署,国家专项计划实施区域的贫困县脱贫后2017年仍可继续享受国家专项计划政策。
地方专项计划的具体实施区域由各省(区、市)根据本地实际情况确定,实施区域要对本省(区、市)民族自治县实现全覆盖。
高校专项计划的具体实施区域由有关省(区、市)确定。

报考国家专项计划学生须同时具备下列三项条件:
(1)符合2017年统一高考报名条件;
(2)本人具有实施区域当地连续3年以上户籍,其父亲或母亲或法定监护人具有当地户籍;
(3)本人具有户籍所在县高中连续3年学籍并实际就读。
地方专项计划的报考条件由各省(区、市)根据本地实际情况确定。
报考高校专项计划学生须同时具备下列三项条件:
(1)符合2017年统一高考报名条件;
(2)本人及父亲或母亲或法定监护人户籍地在实施区域的农村,本人具有当地连续3年以上户籍;
(3)本人具有户籍所在县高中连续3年学籍并实际就读。

国家专项计划招生学校为中央部门高校和各省(区、市)所属重点高校。其中本科计划由中央部门高校和各省(区、市)所属重点高校共同承担招生及培养任务,高职计划由国家示范性(含骨干)高等职业学校承担招生及培养任务。
地方专项计划招生学校为各省(区、市)所属重点高校。
高校专项计划招生学校为教育部直属高校和其他自主招生试点高校。2017年,全国共95所高校具有高校专项计划招生资格。

一、国家专项计划城镇户籍也可报考
与地方专项计划和高校专项计划不同,虽然国家专项计划全称为“农村贫困地区定向招生专项计划”,但不管是城镇户口还是农村户口,只要考生符合当年统一高考报名条件;本人具有实施区域当地连续3年以上户籍,其父亲或母亲或法定监护人具有当地户籍;本人具有户籍所在县高中连续3年学籍并实际就读的,都可以报考国家专项计划。
而地方专项计划和高校专项计划只能是实施区域当地农村户籍考生报考。
二、报名及录取方式有所区别
国家专项计划和地方专项计划不需要考生单独报名和递交其它材料,志愿填报开始后,按照省级招办的志愿设置及录取批次(今年的批次设置、录取时间等届时以《实施规定》公布为准)要求填报。
而高校专项计划实际上属于高校自主招生的组成部分,考生需要各招生高校招生简章要求,在“阳光高考”平台里单独报名,并按照高校要求提交相应材料,经专家审核通过后,于高考后规定时间参加笔试和面试(有的学校不需要笔试和面试),合格后享受该校一定的录取分数照顾。比如清华大学的“自强计划”(即该校的专项计划),就须经过初评、初试、复试和认定确认及公示等环节,候选人可获得30/40/50/60分的优惠分值。
高校专项计划单报志愿、单独录取,教育部要求在本科一批开始前完成录取,录取分数原则上不低于有关高校所在批次科类录取控制分数线。
三、高考成绩要求不同
三大专项计划中,国家专项计划既有本一,也有本二批次院校参与招生,也就是说,只达到本二批次分数的考生也可以报考国家专项计划中的部分院校(今年具体招生院校以《招生考试报计划合订本》公布为准)。
地方专项计划的投档线以往一般为本科第一批省控线,所以只有本一批分数线以上的考生才能填报(经省招考委同意,个别院校征集志愿后也不能完成计划,降分录取的除外)。
而高校专项计划录取的学生必定是本一线以上的学生。
四、注意把握征集志愿机会
针对国家专项计划和地方专项计划,值得注意的是,国家专项计划和地方专项计划根据考生投档成绩,结合各市州配额,从高分到低分向学校投档,供学校审录(相关政策以各省教育考试院届时公布为准)。
如学校线上生源不足,专项计划的征集志愿一般则会面向实施区域内所有市州成绩达到相应批次线、符合专项计划报考条件的未录取的考生,也不再受配额限制,符合条件的考生应注意把握机会。

报考国家专项计划、地方专项计划和高校专项计划考生均须参加当年全国统一考试。
其中,报考国家专项和地方专项计划考生经资格审核符合后,填报志愿时在对应批次填写意向院校即可。
国家专项计划在本科一批前开始投档录取,录取分数原则上不低于招生学校所在批次科类录取控制分数线。
对于2017年合并本科录取批次的有关省份,国家专项计划在本科批次前开始投档录取,录取分数不低于本科批次科类录取控制分数线。
同批次内生源不足时,高校应通过多次公开征集志愿方式录取。经征集志愿仍未完成的计划,应适当降分录取。有政审、面试、体检等特殊招生要求的高校或专业可安排在提前批次录取。
地方专项计划具体报名要求、录取办法、填报志愿方式考生可详细阅读各省招生考试单位下发的地方专项计划相关规定。
高校专项计划招生办法由有关高校确定并在招生简章中明确。考生须于4月底前在“高校专项计划报名系统”完成报名,并按照高校要求提交相应材料及参与后续考核,获得相应优惠分数。高校专项计划单报志愿、单独录取,录取分数原则上不低于有关高校所在批次科类录取控制分数线。












